面向能量收集的创新性解决方案
引言
许多低功率工业传感器和控制器正在逐步转而采用可替代能源作为主要或辅助的供能方式。理想的状况是:这种收集能量将完全免除增设有线电源或电池 的需要。利用现成的物理电源(如温差装置[热电发生器或热电堆]、机械振动[压电或机电装置]和光[光伏器件])来产生电力的换能器正在成为许多应用的适 用电源。众多的无线传感器、远程监视器和其他低功率应用正逐渐发展成为只使用收集能量的近“零”功率器件(有些人通常称之为“毫微功率”)。运用能量收集 技术的楼宇自动化传感器应用已经在欧洲得到推广,这说明2010年能量收集技术的成长阶段可能业已拉开序幕。
现有应用证实能量收集的商业可行性
采用了能量收集方法的市场实例包括交通运输基础设施、无线医疗设备、轮胎压力检测,而迄今为止较大的市场便是楼宇自动化。就楼宇自动化而言,诸如用户传感器、温度自动调节器和光开关等系统能够免除通常所需的电源或控制线路,而代之以一个机械或能量收集系统。
同样,运用能量收集技术的无线网络能够将一幢建筑物内任何数目的传感器连接起来,以通过在建筑物内无人的情况下切断非紧要区域的供电来降低采 暖、通风和空调 (HVAC) 以及照明成本。此外,能量收集电子线路的成本常常低于电源线路的运行成本,因此,选用收集电能技术显然能够带来经济上的收益。
典型的能量采集配置或系统 (由图1所示的4个主要的电路系统模块来表示) 通常包括一种免费能源。此类能源的实例包括:连接在某个发热源 (例如 HVAC 管道) 上的热电发生器 (TEG) 或热电堆,或者是连接在某个振动机械源 (如窗玻璃) 上的压电换能器。在存在发热源的情况下,紧凑的热电器件能够将很小的温差转换为电能。而当存在振动或应变时,则压电器件也能够把很小的振动或应变差转换为 电能。不管在哪种场合中,产生的电能随后均可由一个能量收集电路 (图 1 中的第二个模块) 进行转换并被变更为一种可用的形式,用于给下游电路供电。这些下游电子线路通常将包括某种类型的传感器、模数转换器和一个超低功率微控制器 (图1中的第三个模块)。上述元件可以获取该收集的能量 (如今以电流的形式存在) 并唤醒一个传感器,以获得一个读数或测量结果,然后使该数据可通过一个超低功率无线收发器 (由图 1 所示电路链中的第四个模块来表示) 进行传输。

图1,典型能量采集系统的四个主要模块
该链路中的每个电路系统模块(能源本身可能是个例外) 都特有一组迄今为止有损于其商业可行性的约束条件,那就是处于落后状态的能量收集器。现有的能量收集器模块实现方案往往采用低性能的分立型结构,通常包括 30个或更多的组件。此类设计具有低转换效率和高静态电流,导致了终端系统中的性能损失。低转换效率将增加系统上电所需的时间,这反过来又延长了从获取一 个传感器读数至传输该数据的时间间隔。高静态电流则对能量收集电源能够低到何种程度有所限制,因为它首先必须超越其自身操作所需的电流水平,然后才能将任 何多余的功率提供给输出。
创新性的解决方案
迄今为止,业界缺少的是能够收集和管理来自热源或压电源能量的高集成度、高效率DC/DC 转换器解决方案。凌力尔特创新性的LTC3108 和LTC3588-1极大地简化从多种能源收集剩余能量的工作,LTC3108升压拓扑结构可在低至 20mV的输入电压条件下运作,使LTC3108能够从一个温度变化量小至1?C的TEG收集能量——相比之下,由于其高静态电流的原因,分立型实现方案 要想做到这一点则是极其困难的。图2中给出的电路采用了一个小的升压型变压器,用于提升至一个LTC3108的输入电压电源,构成了一款适合无线检测和数 据采集的完整电源管理解决方案。它能够收集小的温差并生成系统电源,而并未使用传统的电池电源。

图2,在无线远程传感器应用中使用的LTC3108从一个TEG (Peltier Cell)来供电。
LTC3108利用一个耗尽型N沟道MOSFET开关来形成一个谐振升压振荡器(采用一个外部升压变压器和一个小耦合电容器)。这使它能够将一 个低至20mV的输入电压升举至足够高的电平,以提供多个用于给其他电路供电的已调输出电压。振荡的频率由变压器副端绕组的电感决定,通常在20kHz至 200kHz的范围内。
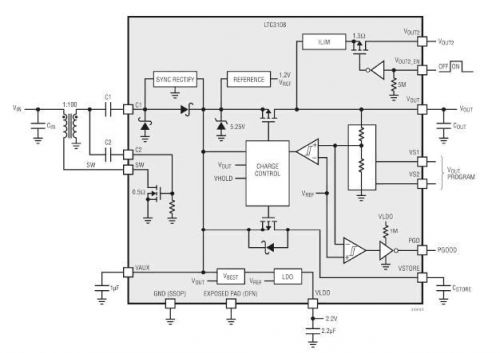
由图3可见,LTC3108的“系统级”方法,能够转换低电压电源并管理多个输出间的能量。在变压器副端绕组上产生的AC电压采用一个外部充电泵电容器 (连接在副端绕组和引脚C1 之间) 以及LTC3108 内部的整流器进行升压和整流。

图3,LTC3108 方框图。
VOUT上的主输出电压从VAUX 电源来充电,并可由用户采用电压选择引脚VS1和VS2设置为4种稳压输出电压之一:2.35V(用于超级电容器)、3.3V(用于标准电容器)、4.1V(用于锂离子电池终端)或5V(用于较高的能量存储)和一个主系统电源轨 (用于给无线发送器或传感器供电)——从而免除了增设阻值达数MΩ的外部电阻器的需要。
第二个输出(VOUT2)可以由主微处理器采用VOUT2_EN引脚来接通和关断。当被使能时,VOUT2通过一个P沟道MOSFET开关与 Vout相连。该输出可用于为诸如传感器或放大器等不具备低功率睡眠或停机功能的外部电路供电。作为楼宇温度自动调节器内置检测电路一部分的MOSFET 上电和断电便是此类实例之一。
VSTORE电容器可以具有非常大的电容值(几千μF甚至几F),以在有可能失去输入电源的时候提供保持作用。一旦上电操作完成,则主输出、备 用输出和开关输出均可使用。如果输入电源发生故障,则操作仍然能够借助VSTORE电容器的供电而得以持续。VSTORE输出可用于在VOUT达到稳压状 态之后对一个大存储电容器或可再充电电池进行充电。在VOUT达到稳压状态以后,将允许VSTORE输出充电至高达 VAUX电压(该电压被箝位于5.3V)。VSTORE上的电能存储元件不仅能够在失去输入电源的情况下用于给系统供电,而且还能够在输入电源所具备的能 量不足时用于补充VOUT、VOUT2和LDO输出所需要的电流。
一个电源良好比较器负责监视VOUT电压。一旦VOUT充电至其已调电压的7%以内,则PGOOD输出将走高。如果VOUT从其已调电压下降 9%以上,则PGOOD将走低。PGOOD输出专为驱动一个微处理器或其他芯片I/O而设计,且并非用于驱动诸如LED等较高电流负载。图4中示出的电路 采用了一个小型压电换能器,用于将机械振动转换为一个AC电压电源,以馈入LTC3588-1的内部桥式整流器。它能够收集小的振动能源并生成系统电源, 而没有使用传统的电池电源。
LTC3588-1是一款超低静态电流电源,专为能量收集和/或低电流降压应用而设计。该器件可直接连接至一个压电电源或AC电源,对电压波形 进行校正并将收集的能量存储在一个外部电容器上,通过一个内部并联稳压器泄放任何多余的功率并借助一个毫微功率高效降压型稳压器来保持一个已调输出电压。
LTC3588-1的内部全波桥式整流器可通过两个差分输入来使用,即负责对AC输入进行整流的PZ1 和PZ2。该整流输出随后被存储在位于VIN引脚上的一个电容器上,并可用作降压型转换器的能量储存器。低损耗桥式整流器具有一个约400mV的总压降和 典型压电生成电流(一般约为10μA)。该电桥能够传输高达50mA的电流。当 VIN引脚上拥有足够的电压时,降压型转换器将产生一个稳压输出。
降压型稳压器采用了一种迟滞电压算法,以通过来自VOUT 检测引脚的内部反馈对输出加以控制。降压型转换器通过一个电感器将一个输出电容器充电至一个略高于调节点的数值。它通过利用一个内部 PMOS开关使电感器电流斜坡上升至260mA、并随后利用一个内部NMOS开关使电感器电流斜坡下降至0mA零以完成该任务,从而有效地将能量输送至输 出电容器。其提供稳压输出的迟滞方法降低了因FET开关操作所引起的损耗,并在轻负载条件下保持了一个输出。降压型转换器在其执行开关操作时提供了一个较 小100mA的平均负载电流。

图4,LTC3588-1 电路将振动源或应变源转换为电流。
结论
由于拥有模拟开关模式电源设计专长的技术人员在全球都处于短缺状态,因此要想设计出如图1所示的高效能量收集系统一直是很困难的事。随着 LTC3108和LTC3588-1的推出,不仅能从几乎所有的热源或机械振动源吸取能量,还极大地简化了能量收集链中难以完成的功率转换设计。
相关阅读:
- ...· Efinix® 全力驱动AI边缘计算,成功推出Trion™ T20 FPGA样品, 同时将产品扩展到二十万逻辑单元的T200 FPGA
- ...· 英飞凌亮相进博会,引领智慧新生活
- ...· 三电产品开发及测试研讨会北汽新能源专场成功举行
- ...· Manz亚智科技跨入半导体领域 为面板级扇出型封装提供化学湿制程、涂布及激光应用等生产设备解决方案
- ...· 中电瑞华BITRODE动力电池测试系统顺利交付北汽新能源
- ...· 中电瑞华FTF系列电池测试系统中标北京新能源汽车股份有限公司
- ...· 中电瑞华大功率高压能源反馈式负载系统成功交付中电熊猫
- ...· 中电瑞华国际在电动汽车及关键部件测评研讨会上演绎先进测评技术
- ...· 华芯微国产汽车芯片门电路系列(篇一)
- ...· 华芯微国产汽车芯片CAN收发器系列(篇一)
- ...· 华芯微国产汽车芯片DC/DC转换器系列
- ...· 华芯微国产汽车芯片DC/DC转换器系列
- ...· 华芯微国产汽车芯片运算放大器系列(篇一)
- ...· 华芯微国产汽车芯片MOSFET 驱动器系列(篇一)
- ...· 数据采集终端系统设备
- ...· 简仪科技踏上新征程








