耦合电感拓展了 DC/DC 转换器的应用
作者:Jeff Falin,德州仪器 (TI) 高级应用工程师
引言
较近,电感厂商纷纷开始发布批量生产的耦合电感。耦合电感由两个缠绕在同一磁芯上的单独电感组成,其封装与单电感在长宽尺寸上相似,只会稍微高一点,但可以产生相同的电感值。耦合电感的价格一般也会比两个单电感的价格低。耦合电感的绕组可以为串联、并联,也可以作为一个变压器。本文重点介绍利用耦合电感满足常见应用需求的四种 DC/DC 转换器拓扑结构。
彻底了解耦合电感的各种规范,是充分利用它们所具有优势的一个基本要求。大多数耦合电感都具有相同的匝数—即 1:1 匝数比—但有些更新的耦合电感拥有更高的匝数比。耦合电感的耦合系数 K 一般约为 0.95,远低于自定义变压器至少为 0.99 的系数。耦合电感的互感系数让其在一些回描应用中显得有些没有效率,同时还会引起非理想(例如:圆形而非三角形)电感波形。另外,根据其绕组实际为串联还是并联,耦合电感的电流规格也不同。例如,绕组为串联时,等效电感就会因为互感而超过额定电感的2倍。饱和及 RMS 电流额定值一定适用于同时流过两个绕组的电流,除非产品说明书中另有说明。理解这些规范以后,我们便可以对现实应用中的一些耦合电感例子进行研究。
更小尺寸且更高效的 SEPIC
尽管DC/DC单端初级电感转换器 (SEPIC) 拓扑不是什么新东西,但的确直到较近它才开始流行起来,然而,对于能够对高低输入电压之间的输出电压(例如:12V未校准插墙式电源)进行调节的转换器需求一直都存在。虽然我们可以将任何升压转换器/控制器配置为一个 SEPIC,但其在较近才得到普遍的使用。两个因素促进了 SEPIC 的人气大增:(1) IC 制造厂商已经开始制造更多具有电流模式控制功能的升压控制器,旨在简化补偿;(2) 电感制造厂商已经开始制造许多可以较小化转换器总 PCB 体积的单封装耦合电感。改用耦合电感以后,许多具有两个单独电感应用的电源体积可以缩减三分之一。图 1 显示了使用 TI TPS61170 和 Wuerth 744877220 的一个 SEPIC。

图 1 使用 TI TPS61170 和 Wuerth 744877220 的 SEPIC
更吸引人的是,使用一个 1:1 耦合电感的 SEPIC 可迫使电感纹波电流在两个绕组之间分开,从而允许使用两个单独电感要求电感的一半,产生相同的纹波电流。相对于相同尺寸封装中双倍电感值的两个单独电感,耦合电感具有更低的 DC电阻,有助于提高总转换器效率。特别是15-V 输入和 12-V、325-mA 输出时,图 1 所示 SEPIC 的效率超出 91%。
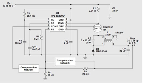
更小尺寸的 ZETA 转换器
由于使用了两个电感和一个耦合电容,ZETA 转换器拥有与 SEPIC 一样的升压降压功能,但使用的是一个降压控制器而非升压控制器。图 2 显示了 ZETA 结构中所使用的 TI TPS40200 和 Coiltronics DRQ74。与 SEPIC 一样,得益于分离电感纹波电流,这种 ZETA 转换器只要求一半的电感就能得到相同的纹波电流。同样类似的,其总体电源体积比使用两个单独电感小三分之一。由于输出电感电流不断经过 ZETA 转换器输出,ZETA 转换器的输出电压具有比相同电感的 SEPIC 更低的纹波。因此,相比 SEPIC,ZETA 可能更适合于低噪声应用。

图 2 使用 TI TPS40200 和 Coiltronics DRQ74 的 ZETA 转换器
分离轨电源
匹配正负电源轨是许多工业应用的常见要求,对放大器而言更是如此。我们可以对宽输入范围降压转换器进行配置,以提供负输出电压。使用一个耦合电感代替这种反相降压转换器的电感,并增加一个二极管和电容器,便可将这种反相降压转换器变为一个双输出的转换器。图 3 显示了以这种方法使用的 TI TPS54160 和 Coilcraft 150-μH MSD1260。只要每个轨的负载稍有接近,我们就对每个轨之间的差异进行调节而非单独调节每个轨,但耦合电感却可以帮助提供对每个轨进行调节。

图 3 使用 TI TPS54160 和 Coilcraft MSD1260 的分离轨降压转换器
更高的输出电压
集成 FET 的 DC/DC 转换器的输出电压受限于转换器的开关电流额定值。将一个 1:1 以上匝比的耦合电感连接至转换器的开关 (SW) 引脚,可以扩展所有升压转换器的有效输出电压范围。例如,图 4 显示了 30-V 绝对较大电流额定值的 TI TPS61040 升压转换器,其作用是提供 35V 或更高的电压,同时还显示了一个 1:2 耦合电感 Coilcraft LPR4012-103B。耦合电感结构多绕组端与二极管串联时,单绕线电感——以及由此产生的转换器开关 FET—电压只有输出电压的三分之一,即负输入电压。

图 4 具有更大输出电压范围的 TI TPS61040 和 Coilcraft LPR4012-103B
结论:
大多数电感制造商都会有一系列匝数比为1:1或更高的耦合电感。所以,发散一下思维吧,耦合电感会把应用空间拓展到可喜的DC/DC转换器IC领域。
相关阅读:
- ...· Efinix® 全力驱动AI边缘计算,成功推出Trion™ T20 FPGA样品, 同时将产品扩展到二十万逻辑单元的T200 FPGA
- ...· 英飞凌亮相进博会,引领智慧新生活
- ...· 三电产品开发及测试研讨会北汽新能源专场成功举行
- ...· Manz亚智科技跨入半导体领域 为面板级扇出型封装提供化学湿制程、涂布及激光应用等生产设备解决方案
- ...· 中电瑞华BITRODE动力电池测试系统顺利交付北汽新能源
- ...· 中电瑞华FTF系列电池测试系统中标北京新能源汽车股份有限公司
- ...· 中电瑞华大功率高压能源反馈式负载系统成功交付中电熊猫
- ...· 中电瑞华国际在电动汽车及关键部件测评研讨会上演绎先进测评技术
- ...· 华芯微国产汽车芯片门电路系列(篇一)
- ...· 华芯微国产汽车芯片CAN收发器系列(篇一)
- ...· 华芯微国产汽车芯片DC/DC转换器系列
- ...· 华芯微国产汽车芯片DC/DC转换器系列
- ...· 华芯微国产汽车芯片运算放大器系列(篇一)
- ...· 华芯微国产汽车芯片MOSFET 驱动器系列(篇一)
- ...· 数据采集终端系统设备
- ...· 简仪科技踏上新征程








