反相降压—升压拓扑可调节 LED 电流
作者:John Betten,德州仪器 (TI) 应用工程师
LED 亮度控制要求有一个能够提供恒定、稳压电流的驱动器。要想达到这一目标,驱动器拓扑必须能够产生足够大的输出电压来正向偏置 LED。因此,如果输入和输出电压范围重叠时,我们又该做何选择呢?转换器有时可能需要逐渐降低输入电压,而有时可能需要升高输出电压。这种情况通常出现在那些具有大范围“脏”输入电源的应用中,例如:车载系统。这种降压/升压操作中有几种拓扑的效果较好,例如:SEPIC 或 4 开关降压—升压拓扑。这些拓扑一般都需要大量的组件,这便增加了设计的材料成本。然而,由于它们可提供正输出电压,因此人们通常也将其看作可接受的选择。但是,我们也不应忽略负输出电压转换器,它可以提供一种替代解决方案。
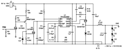
图 1 显示了在恒定电流结构中驱动 3 个 LED 的反相降压—升压电路的原理图。该电路拥有诸多优点。首先,它使用了一个标准降压控制器,从而较小化了成本,并有助于尽可能的系统级的重复使用。如果需要的话,可以轻松地对该电路进行改造,以使用一个集成 FET 降压控制器,或使用一个同步降压拓扑,从而获得更高的效率。这种拓扑使用的功率级组件数目与一个简易降压转换器相同,由此实现开关调节器的较低组件数,以及相对于其他拓扑的较低总体成本。由于 LED 本身的输出为光线,因此其可能与 LED 负(而非正电压)电压偏置的系统级关系不大,这就使其成为一种值得考虑的电路设计。

图 1 利用负输出电压,降压—升压拓扑调节恒定 LED 电流
通过感应检测电阻器 R1 两端的电压并将其用作控制电路的反馈,从而对 LED 电流进行调节。控制器接地引脚必须为负输出电压的参考电压,以使该直接反馈能够正确工作。如果控制器为系统接地的参考电压,则需要一个电平转换电路。这种“负接地”对电路构成了一些限制。功率 MOSFET、二极管和控制器的额定电压必须高于输入与输出电压的和。
其次,外部连接控制器(例如:开启操作等)均要求对从系统接地到控制器接地的信号进行电平转换,从而需要更多的组件。单就这个原因而言,较好的办法是去除或者较少化不必要的外部控制。
较后,相比 4 开关降压—升压拓扑,施加到反相降压—升压拓扑中功率器件上的电压和电流应力更大,从而降低了相关效率,但该效率与 SEPIC 相当。即便如此,这种电路还是能够达到 89% 的效率。通过完全同步该电路,我们还可以将效率再提高 2%~3%。
通过短路软启动电容器 C5 快速地开/关转换器,是 LED 亮度调节的一种简单方法。图 2 显示了 PWM 输入信号和实际的 LED 电流。这种 PWM 亮度调节方法较为有效,因为转换器关闭,其在 SS 引脚短路时仅消耗极少的功率。但是,这种方法也相对较慢,这是因为转换器每次开启时都必须以一种可控方式来渐渐升高输出电流,这就在输出电流上升以前产生一个非线性、有限的时滞。同时,其还将较小开启时间占空比降低至 10%-20%。在一些不要求高速和 100% PWM 调节的 LED 应用中,这种方法或许就足够了。
这种反相降压—升压电路为工程师提供了另一种 LED 驱动方法。低成本降压转换器的使用以及较少的组件数量使其成为一种替代高复杂度拓扑的理想方法。

图 2 PWM驱动(顶部)高效地控制了 LED 电流(底部)
参考文献
如欲下载相关的产品说明书或应用手册,敬请访问: http://focus.ti.com/docs/prod/folders/print/tps40200.html。
作者简介
John Betten 现任 TI 应用工程师兼产品部科技委员会高级成员,他拥有超过 23 年的 AC/DC 和 DC/DC 电源转换设计经验。John 毕业于匹兹堡大学 (University of Pittsburgh),获电子工程理学士学位,现为 IEEE 成员。
相关阅读:
- ...2011/05/17 13:58·反相降压 — 升压拓扑可调节 LED 电流
- ...· Efinix® 全力驱动AI边缘计算,成功推出Trion™ T20 FPGA样品, 同时将产品扩展到二十万逻辑单元的T200 FPGA
- ...· 英飞凌亮相进博会,引领智慧新生活
- ...· 三电产品开发及测试研讨会北汽新能源专场成功举行
- ...· Manz亚智科技跨入半导体领域 为面板级扇出型封装提供化学湿制程、涂布及激光应用等生产设备解决方案
- ...· 中电瑞华BITRODE动力电池测试系统顺利交付北汽新能源
- ...· 中电瑞华FTF系列电池测试系统中标北京新能源汽车股份有限公司
- ...· 中电瑞华大功率高压能源反馈式负载系统成功交付中电熊猫
- ...· 中电瑞华国际在电动汽车及关键部件测评研讨会上演绎先进测评技术
- ...· 华芯微国产汽车芯片门电路系列(篇一)
- ...· 华芯微国产汽车芯片CAN收发器系列(篇一)
- ...· 华芯微国产汽车芯片DC/DC转换器系列
- ...· 华芯微国产汽车芯片DC/DC转换器系列
- ...· 华芯微国产汽车芯片运算放大器系列(篇一)
- ...· 华芯微国产汽车芯片MOSFET 驱动器系列(篇一)
- ...· 数据采集终端系统设备
- ...· 简仪科技踏上新征程








