压电式能量收集器和 1.2V 辅助电源轨
关键字:电源

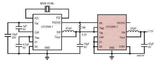
LTC3388-1/LTC3388-3 是具内部高端和同步电源开关的高效率、降压型 DC/DC 转换器,该器件在无负载时仅吸收 720nA (典型值) 的 DC 电源电流,并保持了输出电压调节作用。EN 引脚可用于启动 LTC3388-1/LTC3388-3。例如:在该电路中,由 LTC3588-1 的 PGOOD 输出 (一个压电式能量收集电源) 来使能 LTC3388-1,以产生一个 1.2V 电源轨。LTC3388-1 所吸收的静态电流将出现在 LTC3588-1 的输入端, LTC3588-1 降压型转换器的转换比将减小该静态电流。由于 LTC3388-1 是利用一个 3.3V 电源来驱动的,因此内部 VIN2 和 CAP 电源轨不需要使用电容器。
相关阅读:
- ...2011/06/17 15:31·具 9V 后备电池的 3.3V 压电式能量收集器
- ...2011/06/17 15:31·3.3V 压电式能量收集器给一个带无线发送器的微处理器供电并具有 50mA 负载阶跃响应特性
- ...2011/05/30 10:53·具后备电池的压电式能量收集器
- ...· Efinix® 全力驱动AI边缘计算,成功推出Trion™ T20 FPGA样品, 同时将产品扩展到二十万逻辑单元的T200 FPGA
- ...· 英飞凌亮相进博会,引领智慧新生活
- ...· 三电产品开发及测试研讨会北汽新能源专场成功举行
- ...· Manz亚智科技跨入半导体领域 为面板级扇出型封装提供化学湿制程、涂布及激光应用等生产设备解决方案
- ...· 中电瑞华BITRODE动力电池测试系统顺利交付北汽新能源
- ...· 中电瑞华FTF系列电池测试系统中标北京新能源汽车股份有限公司
- ...· 中电瑞华大功率高压能源反馈式负载系统成功交付中电熊猫
- ...· 中电瑞华国际在电动汽车及关键部件测评研讨会上演绎先进测评技术
产品快讯更多
企业新闻更多
- ...· 华芯微国产汽车芯片门电路系列(篇一)
- ...· 华芯微国产汽车芯片CAN收发器系列(篇一)
- ...· 华芯微国产汽车芯片DC/DC转换器系列
- ...· 华芯微国产汽车芯片DC/DC转换器系列
- ...· 华芯微国产汽车芯片运算放大器系列(篇一)
- ...· 华芯微国产汽车芯片MOSFET 驱动器系列(篇一)
- ...· 数据采集终端系统设备
- ...· 简仪科技踏上新征程








