为何要与环路补偿纠缠不休
作者:Michael O’Loughlin,德州仪器 (TI) 应用工程师
引言
在电源设计行业中,工程师有时难以对其电源的控制环路进行补偿。他们设法让环路在极高开关频率下交叉,以试图改善大信号瞬态响应,但较终却是与稳定性问题作斗争。电源设计中较流行的拓扑之一便是峰值电流模式控制。即使这种拓扑比电压模式控制更容易补偿,但一些电源设计人员仍然只能艰难地对电压环路进行补偿。本文的目的是给您一些指导,希望能使峰值电流模式控制的电压环路补偿更容易。
电源控制模块
回顾我们在学校学习过的控制理论知识便知,所有控制系统均可以通过传输函数模块得到简化。峰值电流模式控制电源转换器中的电压控制环路也不例外。电压环路 (TV(f)) 可以简化表示为不同传输模块的积(请参见图 1)。首先是功率级控制输出传输函数 (GCO(f)),其表示为输出电压变化 (?VOUT) 与控制电压变化 (?VC) 的比。请注意,该模块实际为脉宽调制 (PWM) 调制器增益 (K) 和电源输出滤波器增益 (GF(f)) 的组合。其次通常为控制传输函数 (GC(f)) 的输出有时称作补偿传输函数,可以表示为 ?VC与?VOUT 变化的比。如果使用了光隔离器,则也会有一个传输函数模块 GOPTO(f),其位于模块 K 和 –GC(f) 模块之间的连线上。

图 1 简化后的电源电压环路模块结构图
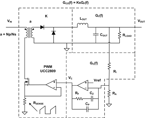
图 2 显示了一个峰值电流模式控制正向转换器的功能示意图,如图 1 结构图所示。控制模块由一些虚线区分。

图 2 简化后的电源电压环路结构图
起初,峰值电流模式控制背后的想法是控制通过功率级电感的平均电流,从而使它看起来像是一个去除了双极的电流源,而该双极出现在输出电容 (COUT) 和功率级电感 (LOUT) 的交互作用之间。图 3 显示了这种模型的控制结构图。

图 3将电感建模为一个电流源的峰值电流模式控制
图 2 的简化控制输出传输 (GCO(f)) 函数表示如下。其中,(a) 为变压器匝数比,而 RLOAD 为转换器输出负载阻抗。COUT 为转换器输出滤波器电容,而 RESR 为 COUT 的等效串联电阻。由该控制输出传输函数,您会看到 COUT 和 RESR 交互作用之间有一个零点,并在 RLOAD 和 COUT 交互作用之间有一个极点。

随着时间的流逝,工程师在使用峰值电流模式控制时发现了一个大约在半开关频率 (fs) 出现的 GCO(f) 双极 (fPP)。下列方程式描述了峰值电流模式正向转换器的 GCO(f),包括 fPP 的影响。请注意,如果您使用网络分析仪对正向转换器进行分析时,您会发现这种传输函数并没有精确地匹配模型描述情况。由于 RESR 和 COUT 交互作用出现的零位 (FZCO) 随负载移动。fPP 出现在略微超出半开关频率时。在没有一个精确模型的情况下,您到底会如何对电压环路进行补偿呢?您可以循规蹈矩,遵循其他工程师已使用多年的老办法。也就是使用一个网络分析仪,根据测得的 GCO(f) 来补偿电压环路,并遵循一些简单原则来获得稳定性(本文将有所介绍)。

斜率补偿
人们在峰值电流模式控制转换器中发现,存在占空比突然改变引起的次谐波振荡。这是因为由于控制电压 (VC) 无法足够快地校正占空比改变,因而占空比改变便会导致平均输出电流 (IOUT1, IOUT2) 误差。为对这一误差进行校正,人们设计了一种的被称作斜率补偿的方法。这种方法将三角电压波形添加到电流感应信号 (V2=VSLOPE+VRSENSE),该信号强制平均输出电流不随占空比改变而变化。更多详情,请参见图 4。

人们在峰值电流模式控制转换器中发现,存在占空比突然改变引起的次谐波振荡。这是因为由于控制电压 (VC) 无法足够快地校正占空比改变,因而占空比改变便会导致平均输出电流 (IOUT1, IOUT2) 误差。为对这一误差进行校正,人们设计了一种的被称作斜率补偿的方法。这种方法将三角电压波形添加到电流感应信号 (V2=VSLOPE+VRSENSE),该信号强制平均输出电流不随占空比改变而变化。更多详情,请参见图 4。
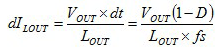
建立峰值电流模式控制的控制环路过程中,较重要的步骤之一是正确地添加斜率补偿到电流感应信号 (VRSENSE)。如果您不使用斜率补偿,则您会一直同次谐波振荡纠缠不休,即使您的网络分析仪显示环路应该稳定了。如果您添加很多斜率补偿,则转换器会工作在电压模式控制模式下且运行不正常,也可能会不稳定。一般来说,将等于 1/2 输出电感电流 (dILOUT) 下斜坡斜率的斜率补偿 (VSLOPE) 添加到电流感应信号有助于确保稳定性。下列方程式计算了图 2 所示峰值电流模式正向控制转换器的斜率补偿 (VSLOPE)。其中,dILOUT 为电感纹波电流变化,而 VOUT 为输出电压。LOUT 为输出滤波器电感,而 D 为转换器占空比。变量 fs 为转换器开关频率。

如果您的设计使用了变压器,则主绕组磁化电感 (LM) 引起的变压器主磁化电流 (dILM) 会增加一些斜率补偿,在添加斜率补偿时需考虑这种补偿。为了确保转换器未工作在电压模式控制下,建议您为设计选择的变压器具有小于二分之一反射输出电感电流下斜坡斜率 (dILOUT) 的 dILM。可利用下列方程式,为图 1-2 所示正向转换器选择正确的斜率补偿数。

实现稳定性的一般原则
在电源控制环路 (TV(f))中,当环路为 180 度相位差时,其相当于交换反馈网络 (GC(f)) 所用运算放大器的输入极性。如果这种情况出现在反馈环路有一个环路增益时的电压环路交叉,则其会变得不稳定并突然开始振荡。为了保证不出现这种情况,我们一般在电压环路交叉设计 TV(f) 45 度的相位裕量 (PM)。在大多数开关模式电源中,控制环路较终都会接近 180 度相移。为了确保其不会导致环路不稳定性,我们一般针对大于 6 dB 的增益裕量 (GM) 来设计,以确保 TV(f) 为 180 度相差时控制信号衰减。评估控制环路 (TV(f)) 时,相位裕量可读作交叉期间的相位量。增益裕量可通过传统方法计算得到,环路为 180 度相位差时,dB 增益为0 dB。增益及相位裕量原则是卓越控制环路设计的一个重要内容。
- 电压环路交叉时 PM ≥ 45 度
a.环路增益 (TV(f)) 振幅为 1,0 dB 时。 - GM=0dB-180 度相移时的增益 > 6 dB
电压环路交叉 TV(f) 应在何处
根据尼奎斯特 (Nyquist) 定理,要获得电压环路稳定,交叉频率 (fc) 需小于二分之一转换器开关频率 (fs)。

在峰值电流模式控制中,电压环路应在 GCO(f) 中出现的双极点以前在十倍速频程 (decade) 范围内交叉。根据所用拓扑,该双极可能出现在二分之一开关频率以下。使用网络分析仪,让设计人员可以准确地知道双极点出现的位置。

使用网络分析仪测量 GCO(f)
即使您拥有一个较好的控制模型来输出传输函数,您较终也要根据网络分析仪的测量结果来修改控制环路。通过一开始便将电压放大器网络 (GC(f)) 用作一个积分电路可以更容易地补偿电压,然后测量实际 GCO(f) 特性。通过设置图 1-2 所示电容 CP 为 1uF 来测量 GCO(f) 并且不填入 RF 和 CZ 可以实现这个目标。该环路不会得到优化,同时应该缓慢地调节输入电压和负载电流来避免出现振荡。下列 2 幅图(图5-6)显示了使用 TI 新型 UCC28950 二次侧控制器的 600W 峰值电流模式相移全桥转换器的测得增益和相位,其不需要光隔离器和单独电压反馈放大器 (TL431),从而使电压环路更容易补偿。
GCO(f) 比上面介绍的要更加复杂,您可能要花费数小时才能得到一个准确建模测得结果的传输函数;然而,一旦利用网络分析仪获得实际频率响应数据以后,便不必对环路进行补偿。从下面几幅图,可以看到 COUT 和 RLOAD 交互作用的低频极点 (fPCO) 随输出功率改变而移动。COUT 和 RESR 交互作用引起 GCO(f) 的零点也随负载而移动。该转换器 GCO(f) 的 fPP 出现在约 60 kHz 处。请注意,GCO(f) 的设置应在约 6 kHz 出现的双极点之前的十倍频程交叉电压环路 (TV(f))。

设置GC(f) 要求知道交叉处的较高 GCO(fC) 增益。从测得的 GCO(f) 可知其出现在 60W 负载时,约为 -10dB。


图 5 以 dB 为单位的增益 GCO(f)

图 6 相位GCO(f)
设置电压放大器 (GC(f))
一种更为流行的峰值电流模式控制补偿方法是图 2-3 所示的 2 类补偿器。下列方程式描述了该传输函数。它有一个较初便出现的极点。2 类放大器也有一个零点 (fZ),其可以通过选择 RF 和 CZ 值来进行编程。2 类补偿网络也有一个可以通过选择 RF 和 CP 来编程的极点 (fP)。

相关阅读:
- ...· Efinix® 全力驱动AI边缘计算,成功推出Trion™ T20 FPGA样品, 同时将产品扩展到二十万逻辑单元的T200 FPGA
- ...· 英飞凌亮相进博会,引领智慧新生活
- ...· 三电产品开发及测试研讨会北汽新能源专场成功举行
- ...· Manz亚智科技跨入半导体领域 为面板级扇出型封装提供化学湿制程、涂布及激光应用等生产设备解决方案
- ...· 中电瑞华BITRODE动力电池测试系统顺利交付北汽新能源
- ...· 中电瑞华FTF系列电池测试系统中标北京新能源汽车股份有限公司
- ...· 中电瑞华大功率高压能源反馈式负载系统成功交付中电熊猫
- ...· 中电瑞华国际在电动汽车及关键部件测评研讨会上演绎先进测评技术
- ...· 华芯微国产汽车芯片门电路系列(篇一)
- ...· 华芯微国产汽车芯片CAN收发器系列(篇一)
- ...· 华芯微国产汽车芯片DC/DC转换器系列
- ...· 华芯微国产汽车芯片DC/DC转换器系列
- ...· 华芯微国产汽车芯片运算放大器系列(篇一)
- ...· 华芯微国产汽车芯片MOSFET 驱动器系列(篇一)
- ...· 数据采集终端系统设备
- ...· 简仪科技踏上新征程








