由以太网络供电获得更大功率
作者:Brian King 与 Robert Kollman,德州仪器
摘要
本文以多种电源电路为例,说明如何由两个或两个以上的以太网端口获取功率,文中将概括说明每种电路,以及实际运作时面对的部份设计问题。
简介
以太网供电 (Power over Ethernet, PoE) 已经是一种普遍的概念,并被应用于网络电话、保全监控系统、收款机等产品。PoE藉由以太网联机来传输电源。在 PoE 供电网络中,由供电端设备 (power source equipment, PSE) 提供电源,在以太网络联机产生 44 - 57 V 的输出电压;在以太网联机的另一端,受电端设备 (powered device, PD)会消耗这些功率。虽然目前正在定义较高功率的以太网络供电标准,不过现在受电端设备可用的功率,在单一以太网联机的情况下限制在 13W 左右。遗憾的是,这样的功率往往不足以支持复杂的应用,因此某些高功率的受电端设备,需要将多个连接埠的功率转换为可用电压,并与 48V 输入电压的电流隔离。目前有多种技术,可由多重输入来源提供隔离的功率转换,简介如下。
下降法
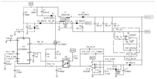
DC/DC并联电源普遍使用的一项技术,就是所谓的下降法。如果并联电源的输出电压降低,负载电流升高,并联电源将会分享电流。这种方式不需要在电源之间通讯,也不会出现单一错误失效的情形,而且需要的附加零件非常少。如果使用电流模式控制,只需要限制控制回路的直流电增益,就能产生与负载电流的增减成正比的输出电压下降。如果需要更高的精确度,可以使用如图 1 的电路。这个电路使用差动放大器 (U1B) 测量输出电流,并将误差注入补偿放大器 (U1A) 的调节回路中,只需要加入几个电阻以及一个放大器,就可以达到自动电流分享。

图 1:下降法需要增加的零件很少
遗憾的是,下降分享方式并非 十分精确。图 2 为较糟状况下的变动程度,其中电阻公差为 1%,参照公差为 1.5%,总下降为 10%,此设计的额定设定值为 5V,变动程度为 ±5 % 的下降幅度。较小与较大曲线显示在极限状态下的组件公差。如果将这些电源以并联方式连接,在没有负载的情况下,一般会由输出较高的电源调节输出电压。如果电源使用如图 1 所示的二极管调节,较低输出的电源将不会输出任何电流。随着负载电流增加,输出电压开始下降,由具有较高输出电压的电源提供所有电流,直到输出值下降至 5.25V,之后输出第二高的电源开始提供电流。以上述假设的较差情况公差来看,在较低输出电压电源开始作用之前,第一个电源已提供 70 % 左右的输出功率,这种现象并不理想,因为不够可靠,不过在某些状况下可能可以接受。随着负载电流进一步增加,第一个电源可能到达极限,之后由剩余的两个电源负责增加电流,从而达到全功率操作。
具有同步整流功能的电源架构,可以让电源供应或吸入输出电流,这对于此种控制方法会造成很大的问题。在极端的情况下,单一电源可能会试图调节高电流端与低电流端。如果在没有负载时发生这种情况,有些电源会供应电流至输出,同时有些电源则会由输出端吸入电流,这样会从某个电源获得功率,再馈电至第二个电源,而不会将功率传送至负载;因此建议在零安培时停用同步整流。

图 2:下降法的较差电流分享相当糟糕。
交错式返驰
平衡多重输入功率的另一项技术为交错法。交错法和下降法一样,它针对每个输入使用不同的功率级,并将电源供应至一个共同输出。和下降法不同之处,在于交错功率级(或称相位)共享一个通用的一次侧(primary side)控制器,这种方式可以降低成本,每个功率级也可在反相位(out of phase)时同步。同步可以降低输出电容器的涟波电流,因此可使用较小的输出滤波器。在交错法中,所有功率输入必须共享同一回路 (return),因此在某些应用中无法使用这种方法。
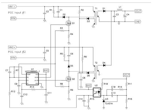
许多脉宽调变 (PWM) 控制器专门针对交错法进行设计,如果只需要两种相位,可以使用推挽式控制器(push-pull controller)执行交错法,以大幅降低成本。图 3 为二相位交错式返驰电源,使用类似 UCC2808 的推挽式控制器,这种芯片会限制每个相位的负载周期至 50%,并将两个功率级以 180 度的反相位方式进行转换。这种推挽式控制器使用峰值电流模式控制,可以让两种相位保持在接近相同的峰值电流值。在非连续返驰中,每个相位的输出功率,与初级峰值电流的平方值成正比,因此可自然平衡由两个输入电源获得的功率。这种技术可以使两个输入电源的功率差距缩减到 5% 以内。初级金氧半晶体管(MOSFET)的切换延迟是造成不均衡状态的主要原因,在两个输入电压不相等时情况较糟。由控制器所提供的峰值电流限制,会限制由二个输入端获得的较大功率,而负载周期箝位会在欠压与失效状况下限制输入电流。

图 3:推挽式控制器驱动交错式返驰
使用二次侧负载分享控制器来分享功率
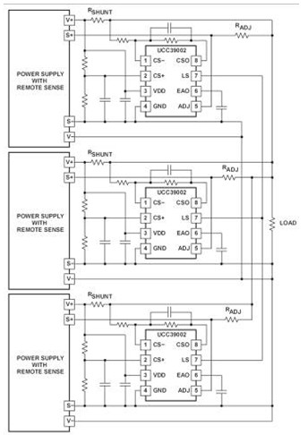
在多个输入间分享功率的第三种方式,是透过二次侧负载分享芯片来实现。采用此方式,具有远程感测能力的独立电源,不管数量多寡,均可共享同一输出。负载分享 芯片 常与电源模块共享,请参考图 4的范例。一个分流电阻被用来测量每个转换器所供应的电流。因为公差与寄生阻抗,其中一个电源将供应较多的电流,此电源会作为主电源,并将在负载分享 (LS) 总线上设定电压,从属单元使用此负载分享总线电压作为输入参考,以控制自己的输出电流。如果要调整从属单元,可以在从属转换器的远程感测导线上注入电压,如此可从主电源控制负载的输出电压,保持良好的负载调节。使用这种主/从方式,可以产生非常好的电流分享准确度,一般来说在完全负载时优于 3%。
由于每个并联电源都需要一个负载分享控制器,以及外部的分立组件,因此这种方法的组件数量与成本略高于下降法与交错法。此外,不建议同时使用负载分享控制器与同步整流器,因为可能在启动或加入、移除个别电源时发生问题。

图 4:UCC39002 负载分享控制器可以并联独立电源。
主/从隔离一次侧电流分享
另一项可使用于并联电源的技术,就是感测一个初级电流(主),然后与另一个电流比较(从)。不论使用光耦合器或电流变压器,都可以在电源间传输电流信息,同时维持隔离状态。电流变压器是较佳选择,因为可以用较低的成本达到良好效能。此外,相较于光耦合器,电流变压器具有良好的准确度。电流变压器的准确度由圈数比公差与电阻公差所决定,前者优于 2%,后者数值一般为 1%。光耦合器的准确度则依赖电流转换率公差,较好的状况为 30%。
结论
表 1 显示四种负载分享方式的比较结果。下降法是较简单的方式,也是成本较低廉的方式之一,不过效能较差,但不会发生单点失效情形。一般而言,效能较佳的技术是负载分享控制器,也是较昂贵的解决方案。使用交错初级控制器或光耦合器/电流变压器技术,可以在成本与效能间取得平衡。此外像是同步整流器的使用、以太网络供电输入数目、以太网络供电输入是否需要彼此隔离,这些额外因素都需要考虑,才能决定应该选用何种方法。为你的应用使用适当的技术,可由以太网络供电获得较大功率。
表 1:负载分享控制器效能较佳,但是成本较高
复杂程度 成本 共同功率回路 单点故障 负载调节 负载分享准
确度 下降法 简单 $$ 否 否 差 差 交错法 一般 $ 是 是 非常好 良好 负载分享 IC 一般 $$$ 否 是 非常好 非常好 光耦合器 / 电流
变压器电流分享 复杂 $ 否 是 非常好 良好
参考数据
如需下载产品数据表,或了解有关 UCC2808 与 UCC39002 的详细信息,请参考网站:http://focus.ti.com.cn/cn/docs/prod/folders/print/ucc39002.html 或 www.ti.com/sc/device/ucc2808。
关于德州仪器功率解决方案的更多信息,请参考:www.ti.com.cn
关于作者
Brian King 是德州仪器的应用工程师,也是技术小组成员、 电机电子工程师学会 (IEEE) 的会员,他在美国阿肯色斯大学取得电机学士与电机硕士学位。
Robert Kollman 是德州仪器的资深应用经理,也是技术小组杰出成员,他在德州农工大学取得电机学士学位,并在南美以美大学取得电机硕士学位。
相关阅读:
- ...· Efinix® 全力驱动AI边缘计算,成功推出Trion™ T20 FPGA样品, 同时将产品扩展到二十万逻辑单元的T200 FPGA
- ...· 英飞凌亮相进博会,引领智慧新生活
- ...· 三电产品开发及测试研讨会北汽新能源专场成功举行
- ...· Manz亚智科技跨入半导体领域 为面板级扇出型封装提供化学湿制程、涂布及激光应用等生产设备解决方案
- ...· 中电瑞华BITRODE动力电池测试系统顺利交付北汽新能源
- ...· 中电瑞华FTF系列电池测试系统中标北京新能源汽车股份有限公司
- ...· 中电瑞华大功率高压能源反馈式负载系统成功交付中电熊猫
- ...· 中电瑞华国际在电动汽车及关键部件测评研讨会上演绎先进测评技术
- ...· 华芯微国产汽车芯片门电路系列(篇一)
- ...· 华芯微国产汽车芯片CAN收发器系列(篇一)
- ...· 华芯微国产汽车芯片DC/DC转换器系列
- ...· 华芯微国产汽车芯片DC/DC转换器系列
- ...· 华芯微国产汽车芯片运算放大器系列(篇一)
- ...· 华芯微国产汽车芯片MOSFET 驱动器系列(篇一)
- ...· 数据采集终端系统设备
- ...· 简仪科技踏上新征程








