基于LPC2132的智能防窃电系统的设计
随着计算机技术和通讯技术的不断发展,互联网和嵌入式智能仪器得到越来越广泛的应用。它的出现为分布式控制系统实现各节点之间实时、可靠的数据通信提供了强有力的技术支持,它是一种有效支持分布式控制或实时控制的串行通信网络。文中分析了基于LPC2132 的智能防窃电系统的设计。
1 硬件总体设计方案
依据上述对装置的功能规划,可将装置设计规划为两部分,智能监控系统由上位机和下位机两大部分组成,其中上位机由PC 机来实现。下位机包括由MSP430F149 构成的主控单片机、4×4 的人机接口键盘、继电器控制电路和声光电报警电路。
1.1 传感器选型
1.1.1 电能计量芯片选择
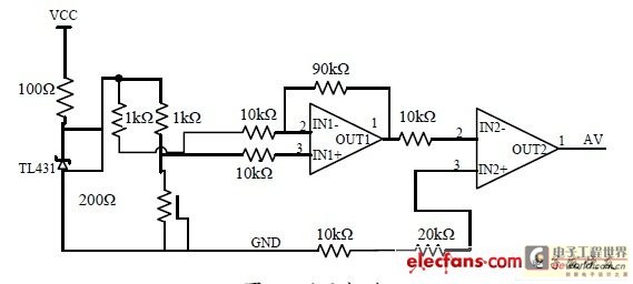
用电采集部分主要通过电能计量芯片AD7755 实现对电量的采集与存储。可将一天分为48 个时间段,也就是每半个小时一个时间段,单片机将半个小时内采集到的脉冲数和半个小时内采集到的较大功率值送到数据库服务器中,然后数据库服务器实现实时数据更新,并且以动态网页的形式发布出去。电量采样电路为电能计量的关键电路,见图1。

图1 电能采样电路
1.1.2 油温传感器的选取
采用铂电阻作为变压器油温测量的传感器,其测温电路如图2 所示。油温传感器用于测量变压器的油温,当油温高于设定值时报警并切断变压器开关。

图2 测温电路
其参数如下:
①测量范围:-200℃~+850℃;②允许偏差值△℃:A 级±(0.15+0.002│t│),B 级±(0.30+0.005│t│);③较小置入深度:热电阻的较小置入深度≥200 mm;④允通电流≤5 mA。
1.1.3 油位传感器的选取
选用UZF2(侧装式)远传型翻柱控制液位计。磁性翻柱液位计是根据磁性原理、阿基米德(浮力定律)等原理巧妙地结合机械传动的特性而开发研制的一种专门用于液位测量的装置,控制型是在翻柱液位计的基础上增加了磁控开关,在监测液位的同时磁控开关信号可用于对液位进行控制或报警;远传型是在翻柱液位计的基础上增加了 4~20mA 变送传感器,在现场监测液位的同时将液位的变化通过变送传感器、线缆及仪表传到控制室,实现远程监测和控制。
1.1.4 防窃电信号的选取
整个系统上电后,主控制系统和微控制器开始自检,初始化完毕后,如果没有接收到远程管理中心通过GPRS 发送的指令,测控主系统顺序的读计量表的电流和监测数据,测量变压器油温和油位并作数据处理,判断计量箱门是否正常,定时接收测控子系统发送的测量和监测数据,并进行数据处理和输出控制,同时测控子系统顺序的测量电流和高压磁套内的油温,并监测高压磁套内的定位电磁铁的状态及油位。当测控主系统接收到远程管理中心通过GPRS 发送的指令时,对指令进行判断以确定是变压器内部负荷开关合闸或断开指令,还是磁套内定位电磁铁定位或释放指令及计量箱门内定位电磁铁定位或释放指令。主测控系统把相应的指令内容发送到测控子系统并输出控制,完成各个功能。另外,主测控系统实时的把测量的电流值和从计量表读出的电流值在LCD 上形成两条曲线并存储。控制电路主要实现对计量箱内的定位电磁铁的控制,定位电磁铁主要实现对计量箱门的锁定控制,当定位电磁铁线圈的正方向通电后,电磁铁的定位栓锁定计量箱门,反方向通电时,电磁铁的定位栓释放,计量箱门可以打开。图3 为输出控制电磁铁的电路图。
当PTC3 和PTF6 均为高电平时,电磁铁线圈的正方向通电,锁定计量箱门,不能打开。需要打开时,使PTF7 和PTC0均为高电平,电磁铁释放,计量箱门可以被打开。

图3 输出控制电磁铁的电路
1.2 单片机选型
设计采用基于ARM 体系结构的PHILIPS 公司的LPC2132 芯片作为数据采集终端的MCU。LP C2132 微控制器是基于一个支持实时仿真和嵌入式跟踪的32 位ARM7TDMI-SCPU,并带有64 kB 的高速Flash 存储器。
128 位宽度的存储器接口和独特的加速结构使32 位代码能够在较大时钟速率下运行。远程数据采集系统通过网络接口模块与以太网相连,由远程计算机发送任务请求或由采集系统主动传递数据给远程监控计算机,实现设备与Internet 的互联。
1.3 网络接口芯片的选择
设计采用由Microchip Technology (美国微芯科技公司)推出的28 引脚独立以太网控制器ENC28J60;采用RJ45接头网线的EIA/568A 接线标准,传输介质使用八芯双绞线,以RJ45 连接器为接口。
网络接口电路的设计是根据LPC2132 与ENC28J60 的功能、时序和逻辑电平,其网络接口电路如图4 所示。
1.4 串行总线接口
LP C2132 有两个UART 串行接口模块,可以方便与串行设备相连。设计中用UART0 作为RS232 接口,用UARTI 作为RS485 接口。RS232 主要用于系统调试,也可以与采用RS232通讯方式的设备连接。RS485 作为网关的输入输出通道。

图4 网络接口电路
1.4.1 RS-232 转换电路
设计采用SP3232E 芯片。它可以将输入的电平转换为标准的TTL 电平(给MCU),亦可以将输入的TTL 电平转换为负逻辑电平(给PC 机)。其工作电路如图5 所示。

图5 SP3232E 电路
1.4.2 RS485 接口电路
设计采用Sipex 公司的低压RS485 接口芯片SP3481,只需要一个+3.3 V 电源就可以产生差动输出需要的1.5 V 的压差。SP348lE 工作在半双工模式,芯片内包括一个驱动器和一个接收器,外部有8 个管脚组成。
由LPC2132 输出的R/D 信号直接控制SP3481 芯片的发送器/接收器使能:R/D 信号为“1”,则SP3481 芯片的发送器有效,接收器禁止,此时LPC2132 可以向RS485 总线发送数据字节;R/D 信号为“0”,则SP3481 芯片的发送器禁止,接收器有效,此时LPC2132 可以接收来自RS-485 总线的数据字节。如图6 所示。此电路中,任一时刻SP3481 芯片中的“接收器”和“发送器”只能够有1 个处于工作状态。

图6 RS-485 电路连接
2 结语
随着电子技术的广泛应用,智能防窃电控制技术必将成为一种发展趋势,文中提出利用网关和新型传感器对变压器参数进行测试。调试结果表明,该系统可靠性高、使用方便,采用上述方法建立的防窃电智能制系统具有布线简单、系统控制器稳定、数据传输可靠性高等特点,在实际使用中取得了良好的效果,具有一定的推广意义。
相关阅读:
- ...2015/01/29 14:35·基于LabVIEW 的微流量控制系统的研究
- ...2013/12/03 14:27·基于LK的污水处理厂PLC系统
- ...2013/01/04 16:30·基于LabVIEW 的KWP2000协议串行通信的实现
- ...2012/08/28 14:37·消除有扰射频: 基于LabVIEW和NI USRP进行射频/通信物理层研究
- ...2012/08/21 10:43·基于LabVIEW开发幻影显示系统
- ...2012/05/17 09:44·基于LM PLC控制的太阳能自动跟踪系统
- ...· Efinix® 全力驱动AI边缘计算,成功推出Trion™ T20 FPGA样品, 同时将产品扩展到二十万逻辑单元的T200 FPGA
- ...· 英飞凌亮相进博会,引领智慧新生活
- ...· 三电产品开发及测试研讨会北汽新能源专场成功举行
- ...· Manz亚智科技跨入半导体领域 为面板级扇出型封装提供化学湿制程、涂布及激光应用等生产设备解决方案
- ...· 中电瑞华BITRODE动力电池测试系统顺利交付北汽新能源
- ...· 中电瑞华FTF系列电池测试系统中标北京新能源汽车股份有限公司
- ...· 中电瑞华大功率高压能源反馈式负载系统成功交付中电熊猫
- ...· 中电瑞华国际在电动汽车及关键部件测评研讨会上演绎先进测评技术
- ...· 华芯微国产汽车芯片门电路系列(篇一)
- ...· 华芯微国产汽车芯片CAN收发器系列(篇一)
- ...· 华芯微国产汽车芯片DC/DC转换器系列
- ...· 华芯微国产汽车芯片DC/DC转换器系列
- ...· 华芯微国产汽车芯片运算放大器系列(篇一)
- ...· 华芯微国产汽车芯片MOSFET 驱动器系列(篇一)
- ...· 数据采集终端系统设备
- ...· 简仪科技踏上新征程








