汽车电子教学辅助装置的开发
现行大多数的汽车电子技术实验及教学辅助设备以示波器、信号发生器和稳压直流电源为主,设备复杂,造价昂贵。
本实验装置是在飞思卡尔08单片机的基础上,开发的一套集成0~5V直流电压输出、稳压直流电压输出、PWM输出和不同频率采集并用数码管显示相应数据的装置。它在汽车电子技术教学中可代替现行的大多数实验辅助设备,并能简化实验的操作步骤、降低实验成本。
系统的硬件组成结构
本装置的硬件主要是由飞思卡尔08单片机及简单的外围接口电路构成的。装置的功能如图1所示,被控对象以模拟信号或数字信号进入单片机,并且在单片机里实现信号的转换,转换成单片机可识别的数字信号,通过单片机的计算和软件的编程,实现不同的模拟信号输出、PWM输出及频率输出。同时在数码管上显示相应的输出量或输入量的频率、周期、占空比和直流电压等。

图1 教学辅助装置功能示意图
1 0~5V直流电压可视输出
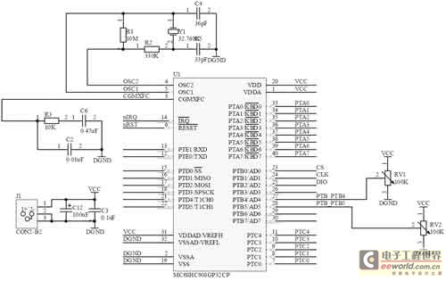
MC68HC908GP32CP芯片内部集成8路8位ADC,分别为PTB0~PTB7口,可实现A/D转换的功能。本功能主要通过A/D信号的转换,显示并输出可调的电压值。如图2所示,单片机的PTB_PTB4和PTB_PTB5接口接电位计的两端,电位计要100K左右以保证其调节范围,输入直流电源(5V)经过电位计调节成0~5V之间的不同电压值作为模拟信号输入到单片机中,进入单片机之后,首先经过ADC把模拟信号转换为单片机所能识别的数字信号,然后MCU对数字信号进行处理,并通过同步串口通信SPI接口与ZLG7289进行通信,驱动数码管显示当前电压值,同时在此电路的PTB_PTB4和PTB_PTB5引出两个接口,连接模拟输出接口,就可以实现0~5V的模拟信号可视的输出。在汽车电子的实验中很多的外部设备都需要低于5V的电压,所以0~5V直流电压可视输出可以很方便的给一些外设供电。

图2 单片机A/D采集电路
2 PWM波的输出以及占空比和周期的显示
MC68HC908GP32CP的系统时钟不仅可以由外部晶振输入分频得到,还可以由内部锁相环频率合成器提供。锁相环频率合成器可以使用外部32kHz晶振,通过软件编程得到较大8MHz的总线时钟频率。MC68HC908GP32CP还具有两个定时器。定时器的核心是一个16位的计数器,该计数器的计数频率由外部晶振时钟或内部锁相环模块得到的总线时钟经过预定的分频因子分频得到。从处理器的角度,真正的时间间隔被这个自由运行的定时计数所代替。可以通过读取计数器的读数判断经过了多长时间。使用预置计数器功能可以得到精确的溢出时间,还可以在任何时候暂停或清除计数器的计数。通过定时器的溢出功能可以进行长时间的定时。所以定时器具有输入捕捉测量频率和PWM(脉冲宽度调制)脉冲的功能,PWM的输出是利用定时器所在的每一个通道都可以设置为在溢出时自动翻转电平。合理地使用这个特性,定时器通道就可以产生PWM波。预置计数寄存器的值将决定脉宽调制波的周期。当自由运行计数器的计数达到预置计数器的值时,该通道的输出将自动翻转,所以两次溢出之间的时间就是脉宽调制波的周期,每一个通道的输出比较寄存器的值将决定脉宽调制波的占空比。因为溢出控制电平的翻转,首次翻转为占空比所控制的脉宽,两次翻转为一个整周期。
因此,如果要实现可调占空比和周期的输出,可以与A/D采集共用一套电路,在软件编程中只要将采集到的A/D数据寄存器的值经过计算之后赋给定时器预置寄存器和对应通道的输出比较寄存器中,并通过计算得出相应的周期和占空比,再把数据通过SPI输入ZLG7289中驱动数码管显示周期和占空比。这样就实现了通过调节电位计可视输出不同周期和占空比的方波。PWM波的应用范围很广,在汽车电子中,喷油器喷射油量等的控制一般是由PWM控制的。
3 未知方波信号频率的采集及显示
输入捕捉也是飞思卡尔08单片机定时器的一项功能,该功能用来监测外部的事件和输入信号。其测量频率的范围由系统时钟及定时器的分频因子决定。当外部事件发生或信号发生变化时,在指定的输入捕捉引脚上发生一个指定的沿跳变(上升沿或下降沿),定时器捕捉到特定的沿跳变后,把自由运行计数器当前的值锁存到输入捕捉寄存器。如果在输入捕捉控制寄存器中设定允许输入捕捉中断,系统会产生一次输入捕捉中断,利用中断处理软件可以得到事件发生的时刻或信号发生变化的时刻。通过记录输入信号的跳变沿,用该软件算出输入信号的周期和占空比。因此,只需要MC68HC908GP32的一个通道以及MC68HC908GP32与显示电路的连接即可。在实际运用中主要是测量传感器采集的交替变化的信号,可以利用该功能测得信号变化的频率范围是1~40kHz。频率信号主要是车速传感器信号,现行大多数测量车速的传感器的输出信号都是转换成TTL电平的方波信号后由单片机测量。
4 总体电路的硬件设计
关键字:汽车电子 教学辅助装置
本开发装置主要是实现以上几种功能,通过IRQ中断等软件程序可将四种功能集中在本装置中,并通过中断进行各功能之间的切换,多段数码管驱动芯片ZLG7289A与单片机之间是通过串口通信SPI接口进行通信的。单片机外围电路和显示电路分别如图3和图4所示。

图3 单片机外围电路

图4 显示电路
系统软件设计
单片机系统初始化后,首先运行的是A/D采集并显示,然后由IRQ中断进行选择,每次进入IRQ中断便进行了一次选择,选择所需要执行的另一个子程序,选择完所有的子程序后又跳回到A/D采集子程序,如此循环。显示程序为把所执行的子程序所得到的结果用串口通信SPI输出到ZLG7289驱动数码管显示相应的值。软件流程如图5所示。

图5 程序流程图
实验和结论
1 实验
● 通过直流电压表测量引脚PTB_PTB4与地线两端的电压并与数码管所显示的电压值进行对比,调节电位计,观察电压表与数码管。
● 将0通道和地线与示波器相连接,观察示波器所显示的波形和数码管中显示的周期和占空比,调节电位计,继续观察示波器和数码管显示。
● 用信号发生器与0通道、地线相连,并输入一定频率的方波,观察信号发生器显示的频率值与数码管显示的值,再改变信号发生器的输出频率,观察两值的变化情况。
2 结论
实验结果表明:电压的可视输出范围为0~5V,精确到小数点后两位;PWM脉冲输出周期8μs~500ms,调节的精度与电位计的精度有关,建议使用调节范围较大的电位计,占空比调节范围是0~100%;未知的频率采集可达到40kHz。此范围可以满足一般性教学实验的要求,并且以上实验中本装置数码管的显示值均与其他实验设备的值相符,且误差很小,响应时间很短,稳定性好,可靠性强,说明这一教学装置具有较高的适用性和可靠性,较重要的是体积小,经济性较好,可以广泛的应用于教学和实验中,并能一机多用,从而简化实验设备,降低成本。
相关阅读:
- ...2015/09/09 19:32·艾德克斯IT8800系列直流电子负载在汽车电子测试中的应用
- ...2015/09/09 19:29·专注汽车电子,艾德克斯提供全面的测试方案
- ...2015/07/17 17:10·安森美半导体论汽车电源设计挑战及考量
- ...2015/04/15 16:45·安森美半导体为您分析汽车电源转型
- ...2012/12/21 13:47·直流电源内置汽车电子行业国际测试标准电压曲线的应用
- ...2012/09/03 13:23·安森美半导体高效节能汽车电子方案配合发展趋势
- ...· Efinix® 全力驱动AI边缘计算,成功推出Trion™ T20 FPGA样品, 同时将产品扩展到二十万逻辑单元的T200 FPGA
- ...· 英飞凌亮相进博会,引领智慧新生活
- ...· 三电产品开发及测试研讨会北汽新能源专场成功举行
- ...· Manz亚智科技跨入半导体领域 为面板级扇出型封装提供化学湿制程、涂布及激光应用等生产设备解决方案
- ...· 中电瑞华BITRODE动力电池测试系统顺利交付北汽新能源
- ...· 中电瑞华FTF系列电池测试系统中标北京新能源汽车股份有限公司
- ...· 中电瑞华大功率高压能源反馈式负载系统成功交付中电熊猫
- ...· 中电瑞华国际在电动汽车及关键部件测评研讨会上演绎先进测评技术
- ...· 华芯微国产汽车芯片门电路系列(篇一)
- ...· 华芯微国产汽车芯片CAN收发器系列(篇一)
- ...· 华芯微国产汽车芯片DC/DC转换器系列
- ...· 华芯微国产汽车芯片DC/DC转换器系列
- ...· 华芯微国产汽车芯片运算放大器系列(篇一)
- ...· 华芯微国产汽车芯片MOSFET 驱动器系列(篇一)
- ...· 数据采集终端系统设备
- ...· 简仪科技踏上新征程








