一种推挽式Boost DC/DC 变换器的研究
0 引言
电力电子技术是研究电能变换原理与变换装置的综合性学科,是电力行业中广泛运用的电子技术。电力电子技术研究的内容非常广泛,包括电力半导体器件、磁性元件、电力电子电路、集成控制电路以及由上述元件、电路组成的电力变换装置,其中电力变换技术是开关电源的基础和核心。由于生产技术的不断发展,双向DC /DC 变换器的应用也越来越广泛,主要有直流不停电电源系统( DC-UPS) 、航空电源系统、电动汽车等车载电源系统、直流功率放大器以及蓄电池储能等应用场合。而双向DC /DC 变换器中,升压变换和降压变换是双向DC /DC 变换器中两个组成部分,在DC /DC 升压式电路中,通常采用的拓扑结构有Boost、Buck、Boost 和推挽三种。而当输入电压比较低,功率不太大的情况下,一般优先采用推挽结构。本文着重介绍一种推挽式Boost DC /DC 变换器,对其工作原理进行分析并对这种变换器进行建模及仿真。
1 推挽式Boost DC/DC 变换电路工作原理
推挽式Boost DC /DC 变换器的拓扑结构,如图1所示,前面一级升压电路可以看作是一个Boost 升压电路,通过调整开关管S1的占空比来调节变压器原边输入电压; 后面一级升压电路是一个推挽式变换电路,也可以看作是由两个正激式变换器组合来实现的,该变换器是由一个具有中心抽头的变压器和两只开关管S2、S3构成的。这两个正激式变换器在工作过程中相位相反,在一个完整的周期中交替把能量传递给负载,所以称为推挽式变换。

图1 推挽式Boost DC/DC 变换器
功率开关管S1、S2、S3的发射极直接连接在电源负极,因此该变换器的驱动电路继承了一般推挽式变换电路的优点: 基极驱动十分方便、简单,不需要进行电气隔离就可以直接驱动。该拓扑结构具有结构紧凑、驱动电路简单以及升压效果明显等优点。
升压变换时其具体的工作过程如图2 所示,高压侧开关管的驱动信号被封锁。功率开关管S1和升压电感L1构成的Boost 电路将电源电压初次升高到一定的电压值; S2和S3驱动信号的占空比均为50 %,构成的推挽变换电路将升高后的直流电压变换成交流电压,通过高频变压器传送到副边,并将电压进一步升高,利用反向电路中的开关管的反并二极管进行整流。
在任一时刻,电流仅仅流过一个开关器件,这大大降低了变换器的通态损耗,同时提高了变换器的效率、缩小了变换器的体积。
开关管S1、S2、S3的驱动信号,以及开关管所承受的电压波形、电感L1中的电流波形,如图2 所示。

图2 升压变换时开关管上的电压、电感中的电流和变压器副边电压波形
在分析之前,假设所有的开关器件和整流二极管器件均为理想器件,变压器为理想变压器,电感L1足够大,能够保证流过它的电流的连续性。其中电容C2是为了防止电流偏磁的。
各开关状态如下:
( 1) t0 ~ t1阶段
t0时刻,S1导通,低压侧直流电压加在L1的两端,电感中的电流线性增长。此期间电源对电感充电,储存能量,为了能够保证电流的连续性,要求电感L1要足够大。这期间虽然开关管S2有触发信号,但是开关管S1的导通对L2回路形成短路,加在变压器原边的电压为零,变压器副边输出电压也为零。
( 2) t1 ~ t2阶段
t1时刻,S1关断,S2承受正向电压导通,L1中的电流将通过开关管S2流经变压器,此时变换器对负载供电,L1中的电流线性下降。
( 3) t2 ~ t3阶段
t2时刻,S1再次导通,工作过程同t0 ~ t1阶段。
( 4) t3 ~ t4阶段
t3时刻,S1关断,S3承受正向电压导通,L1中的电流将通过开关管S3流经变压器,此时变压器对负载供电,L1中的电流线性下降。
通过分析得到如下结论: 该电路采用Boost 升压电路和推挽式升压电路两种升压电路相结合的方式对输入电压进行升压,大大地提升了升压的整体效率。但是其主要缺点是: 电路主体部分仍然采用硬开关电路,造成的开关损耗也比较大,变换器的工作效率受到一定的限制。因此有必要对变换电路进行改进,可以将串联谐振软开关技术[4,5]引入到推挽式Boost 变换器中。
2 建模与仿真
为了验证上述分析,下面应用PSPICE 电路仿真软件对这种推挽式Boost DC /DC 变换电路进行建模仿真,观察其仿真波形。
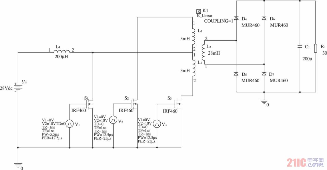
( 1) 图3 给出了升压变换电路的主电路的仿真图,其仿真主要参数如下:
输入直流电压: Uin = 28 VDC; 输出直流电压: Uo= 270 VDC; 变压器原、副边匝比: n = 5; 升压电感: L4= 200 μH; 输出滤波电容: C1 = 200 μF; 开关管:
IRF460; 功率二极管: MUR460。
( 2) 功率开关管的驱动信号设置
首先在Pspice 的Schematic 中绘制如图3 所示的电路原理图,选用暂态分析,在给定输入激励信号的作用下,调用PspiceA/D 程序进行电路的模拟仿真。

图3 升压变换电路的主电路仿真图
三个开关管的驱动信号如表1所示进行设置。
此仿真开关管的驱动信号采用脉冲信号激励源VPULSE,其主要有7 个参数设置。
升压开关管的开关频率为推挽管开关频率的两倍,推挽管的开关周期为25 μs。
表1 开关管驱动脉冲信号设置表

( 3) 仿真结果及分析
图4 为升压变换电路中升压开关管和推挽开关管的驱动波形。S1为升压开关管,S2和S3为推挽功率开关管。图中S2和S3为推挽开关管的驱动波形,占空比为50 %,为两个互为180°的方波。

图4 升压开关管S1和推挽管S2、S3的驱动波形
图5 为变换器升压开关管的驱动波形及其升压电感中的电流波形。从图中可知,当升压开关管S1导通,低压侧的直流电压Uin加在升压电感L5的两端,所以电感中的电流线性上升,此时直流电压源对电感充电来存储能量。此时虽然推挽开关管S2驱动导通,但是S1的导通对S2的回路形成短路,加在变压器原边的电压为零。当开关管S1关断时,升压电感L5中的电流将通过开关管S2流经变压器对负载供电,此时L5中电流线性下降,依次循环。

图5 开关管S1的驱动波形及升压电感中的电流波形
图6 为升压开关管S1和推挽开关管S2漏源极之间的电压波形。从图中可以看出开关管漏源极之间电压有少量振荡,这是由于变压器中存在有漏感而引起的电压峰值,这个电压峰值直接加在关断的开关管两端。

图6 S1和S2漏源极之间的电压波形
3 结束语
通过上述仿真分析,这种新型的采用Boost 升压和推挽式升压相结合的升压方式,大大地提高了升压效率,但缺点是仍然采用硬开关,这样一来变换器的体积大,二是有一定的开关损耗,下一步的研究即在此基础上引入软开关技术。
相关阅读:
- ...· Efinix® 全力驱动AI边缘计算,成功推出Trion™ T20 FPGA样品, 同时将产品扩展到二十万逻辑单元的T200 FPGA
- ...· 英飞凌亮相进博会,引领智慧新生活
- ...· 三电产品开发及测试研讨会北汽新能源专场成功举行
- ...· Manz亚智科技跨入半导体领域 为面板级扇出型封装提供化学湿制程、涂布及激光应用等生产设备解决方案
- ...· 中电瑞华BITRODE动力电池测试系统顺利交付北汽新能源
- ...· 中电瑞华FTF系列电池测试系统中标北京新能源汽车股份有限公司
- ...· 中电瑞华大功率高压能源反馈式负载系统成功交付中电熊猫
- ...· 中电瑞华国际在电动汽车及关键部件测评研讨会上演绎先进测评技术
- ...· 华芯微国产汽车芯片门电路系列(篇一)
- ...· 华芯微国产汽车芯片CAN收发器系列(篇一)
- ...· 华芯微国产汽车芯片DC/DC转换器系列
- ...· 华芯微国产汽车芯片DC/DC转换器系列
- ...· 华芯微国产汽车芯片运算放大器系列(篇一)
- ...· 华芯微国产汽车芯片MOSFET 驱动器系列(篇一)
- ...· 数据采集终端系统设备
- ...· 简仪科技踏上新征程








