基于OPA820宽带放大器的设计
0 引言
放大电路在工业技术领域中, 特别是在一些测量仪器和自动化控制系统中应用非常广泛。如在一些自动控制系统中, 首先要把被控制的非电量( 如温度、转速、压力、流量、照度等) 用传感器转换为电信号, 再与给定量比较, 得到一个微弱的偏差信号。因为这个微弱的偏差信号的幅度和功率均不足以推动显示或者执行机构, 所以需要把这个偏差信号放大到需要的程度,再去推动执行机构或送到仪表中去显示, 从而达到自动控制和测量的目的。同时在很多信号采集系统中, 信号变化的幅度都比较大, 那么放大以后的信号幅值有可能超过A/ D 转换的量程, 所以必须根据信号的变化相应调整放大器的增益。在自动化程度要求较高的系统中, 希望能够在程序中用软件控制放大器的增益, 或者放大器本身能自动将增益调整到适当的范围。本文采用T I 公司的高速运算放大器OPA820 作为第一级放大电路进行11 倍的放大, 采用T I 公司电流反馈性运放THS3091 作为末级放大电路进行11 倍的放大, 并作为功率放大器驱动50 Ω阻性负载, 在输出负载上, 放大器较大不失真输出电压峰峰值可达10 V 以上。通过两级放大放大器电压增益≥40 dB。输出的信号通过峰值检测模块, 通过A/ D 采集输入MSP430 单片机, 在液晶屏上显示出放大器的输入电压的峰峰值和有效值。
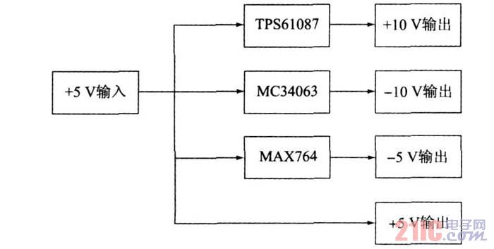
由于在实际应用中常采用5 V 单电源供电, 本文选用TPS61087 电源芯片提供+ 10 V 电压, 选用MC34063 电源芯片提供- 10 V 电压来为T HS3091 供电。选用MAX764 电源芯片提供- 5V 电压, 和输入的5 V 电压来为OPA820 供电。
系统总体框图如图1 所示。

图1 系统总体框图
为了尽可能降低放大器的输出噪声, 本文采取了相应的抗干扰处理: 不同级电路之间采用同轴电缆连接, 退耦电容尽量接近芯片电源引脚, 采用热转印法手工制PCB工艺, 尽量减少分布参数的影响。
1 单元电路设计
1. 1 电源模块设计
由于在实际应用中常采用5 V 单电源供电, 本文选用TI 公司的T PS61087 电源芯片提供+ 10 V 电压, 选用MC34063 电源芯片提供- 10 V 电压来为T HS3091 供电。
选用MAX764 电源芯片提供- 5 V 电压, 和输入的5 V 电压来为前级电压放大模块OPA820 供电。
T PS61087 是一款T I 公司的DC??DC 变换器。可以将2. 5~ 6 V 的输入电压变换为0. 5~ 18. 5 V 的电压输出,可以工作在650 kHz 和1. 2 MHz 两个频段上。输出电流可高达900 mA。
MC34063 是一单片双极型线性集成电路, 专用于DC-DC 变换器控制部分, 能在3. 0~ 40 V 的输入电压下工作,输出开关电流可达1. 5 A, 也可构成反向电源变换器。
MAX764 是一款DC-DC 变换器。可以将3~ 15 V 的输入电压变换为- 5 V 的电压输出。输出电流为250 mA。
电源模块如图2 所示。

图2 电源模块
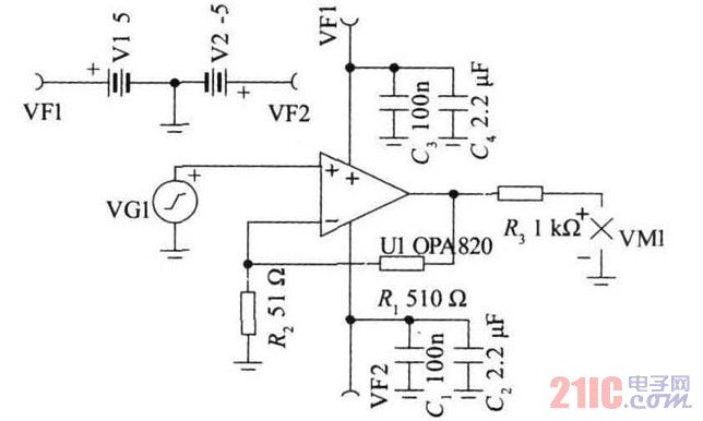
1. 2 前级放大电路设计
OPA820 是TI 公司的一款低噪声电压反馈高速放大器。
增益带宽积为480 MHz, 低输入电压噪声: 2. 6 nV/ √Hz,高直流精度: 25℃ 较多输入失调电压为± 700 nV, 25℃ 较多输入失调电压为± 400 nA。
采用高速运算放大器OPA 820 作为第一级放大电路( 如图3) 进行11 倍的同相放大, 本文选取反馈电阻RF 为510 Ω, 反相端输入电阻RG 为51Ω , 为了抑制噪声, 防止电源串入噪声信号, 本文在电源线的进线处加0. 1p 和2. 2p的旁路电容进行滤波。输出信号进入后级放大电路进行放大( 如图4) 。

图3 第一级放大电路

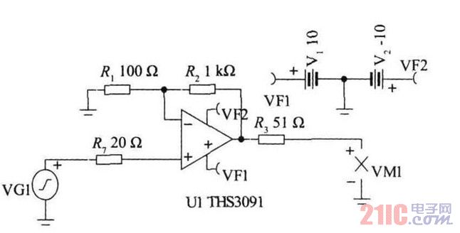
图4 第二级放大电路
1. 3 后级放大电路设计
T HS3091 是一款高电压, 低失真, 电流反馈放大器。
转换速率为7300 V/s , 增益带宽积为420 MHz, 输出电流高达±250 mA。低噪声: 正向电流噪声为14 pA/√Hz, 反向电流噪声为17 pA / √Hz, 电压噪声为2 nV/ √H z。
后级放大电路包含固定增益放大和功率放大模块。本文用单片THS3091 搭建同相增益放大和功率放大模块。
设置增益为11 倍, 本文选取反馈电阻RF 为1 k, 反相端输入电阻RG 为100Ω。为了防止电流反馈运算放大器THS3091 的自激, 本文在THS3091 的输入端加上20Ω 的限流电阻。该模块可同时对信号幅度和功率进行放大。驱动后级的50 Ω负载, 同时输出信号传入峰值检测模块中。
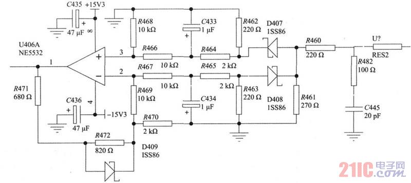
1. 4 峰值检测电路设计
峰值检测电路由两级电路组成: 第一级是整流电路,第二级是增益调节电路和积分电路。第一级整流电路如图5 所示。

图5 整流电路
第二级增益调节电路和积分电路如图6所示。

图6 增益调节电路和积分电路
峰值检测波形如图7和图8所示。

图7 检波前的信号波形

图8 检波后的信号波形
1. 5 微控制器选择
选用TI 超低功耗的MSP430 单片机对系统进行控制。
单片机主要完成对AD 从峰值检测电路采集的信号进行处理, 将输出电压的峰峰值和有效值显示在128 ×64 液晶屏上。
1. 6 抑制噪声设计的主要措施
1) 布线合理。放大器输入回路的导线和输出回路、交流电源的导线彼此要分开, 不要平行辅设或捆扎在一起, 以免相互感应。
2) 滤波。为防止电源串入噪声信号, 电源线的进线处加滤波电路。
3) 选择合理的接地点。在多级放大器电路中, 如果接地处安排不当, 也会造成严重的噪声。本文采取PCB制板, 将合理的接地点进行覆铜共地处理。
4) 不同级电路之间采用同轴电缆连接。
1. 7 消除自激振荡设计
1) 采取PCB 制版, 元器件布置紧凑、缩短连线的长度。
2) 合理布线, 输入线和输出线分开至少5 mm 以上,以免产生正反馈作用。
3) 在放大器各级电路之间加入电源去耦电路, 以消除级间电源波动的互相影响。
4) 放大器输入端加入限流电阻, 降低能量, 消除自激。
2 测试方案与测试结果
2. 1 放大器的基本性能测试
测试方法: 通过函数信号发生器产生不同频率和幅度的正弦波, 通过该宽带放大器, 输出显示在示波器上。从而测出放大器的放大倍数, 带载较大输出电压, 下限截止频率, 上限截止频率, 较小输出电压。经测试可得该宽带放大器的增益为43 dB 左右, 带载较大输出电压为17 V,较小输出电压为0. 4 V, 下限截止频率为6 Hz, 上限截止频率为20 MHz。
2. 2 放大器的幅频特性测试
测试方法: 用函数信号发生器产生峰峰值为5 mV, 频率分别为1~ 20 Hz ( 步进为1 Hz ) , 100 Hz, 1 kHz,10 kHz, 100 kHz, 1~ 20 MHz( 步进为1 MH z) 正弦波送入示波器进行测量并描点制图如图9。测试条件: 50 Ω阻性负载。

图9 放大器幅频特性。
由幅频特性图可得: 该放大器的电压增益为43 dB 左右, 带宽下限截止频率低于6 Hz, 上限截止频率高于20 MHz, 带
相关阅读:
- ...· Efinix® 全力驱动AI边缘计算,成功推出Trion™ T20 FPGA样品, 同时将产品扩展到二十万逻辑单元的T200 FPGA
- ...· 英飞凌亮相进博会,引领智慧新生活
- ...· 三电产品开发及测试研讨会北汽新能源专场成功举行
- ...· Manz亚智科技跨入半导体领域 为面板级扇出型封装提供化学湿制程、涂布及激光应用等生产设备解决方案
- ...· 中电瑞华BITRODE动力电池测试系统顺利交付北汽新能源
- ...· 中电瑞华FTF系列电池测试系统中标北京新能源汽车股份有限公司
- ...· 中电瑞华大功率高压能源反馈式负载系统成功交付中电熊猫
- ...· 中电瑞华国际在电动汽车及关键部件测评研讨会上演绎先进测评技术
- ...· 华芯微国产汽车芯片门电路系列(篇一)
- ...· 华芯微国产汽车芯片CAN收发器系列(篇一)
- ...· 华芯微国产汽车芯片DC/DC转换器系列
- ...· 华芯微国产汽车芯片DC/DC转换器系列
- ...· 华芯微国产汽车芯片运算放大器系列(篇一)
- ...· 华芯微国产汽车芯片MOSFET 驱动器系列(篇一)
- ...· 数据采集终端系统设备
- ...· 简仪科技踏上新征程








