电池欠压指示器
关键字:
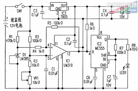
有些充电电池规定.放电不能放到低于一定的电压。这里提供的的电路可以指示出一只12V充电电池的端电压已降落至终止电压。指示方法采用以LED发出闪烁的方式来表达。
将比较器芯片LM319(IC1)设计成电路核心。LM319是一块高速双比较器芯片.本文只使用其中一只比较器。比较器的1.2V基准电压由带隙稳压二极管D1(LM385)生成,它加至比较器的同相输入脚④。而R2、R3和VR1分压器输出的电压送至比较器的反相输入脚⑤。
开始时,如电池电压充足,则比较器反相输入脚的电压应高于同相输入脚的电压,这时比较器的输出端为低电位。IC2由555芯片构成多谐振荡器.它在复位脚④处于低电位时不振荡。由于IC2的④脚与比较器的输出端相连.因此电池电压正常时IC2不振荡,结果LED1也不闪烁。
如电池电压降落至10.5V。则比较器反相输入脚的电压可用VR1调整得使之比1.2V略低,结果比较器输出变高,IC2被激活开始振荡,此时LED1发出闪光,表示电池电压已降低至规定限值,需要马上充电才能继续使用。IC1和IC2都用IC3输出的5V直流电压工作。

相关阅读:
- ...· Efinix® 全力驱动AI边缘计算,成功推出Trion™ T20 FPGA样品, 同时将产品扩展到二十万逻辑单元的T200 FPGA
- ...· 英飞凌亮相进博会,引领智慧新生活
- ...· 三电产品开发及测试研讨会北汽新能源专场成功举行
- ...· Manz亚智科技跨入半导体领域 为面板级扇出型封装提供化学湿制程、涂布及激光应用等生产设备解决方案
- ...· 中电瑞华BITRODE动力电池测试系统顺利交付北汽新能源
- ...· 中电瑞华FTF系列电池测试系统中标北京新能源汽车股份有限公司
- ...· 中电瑞华大功率高压能源反馈式负载系统成功交付中电熊猫
- ...· 中电瑞华国际在电动汽车及关键部件测评研讨会上演绎先进测评技术
产品快讯更多
企业新闻更多
- ...· 华芯微国产汽车芯片门电路系列(篇一)
- ...· 华芯微国产汽车芯片CAN收发器系列(篇一)
- ...· 华芯微国产汽车芯片DC/DC转换器系列
- ...· 华芯微国产汽车芯片DC/DC转换器系列
- ...· 华芯微国产汽车芯片运算放大器系列(篇一)
- ...· 华芯微国产汽车芯片MOSFET 驱动器系列(篇一)
- ...· 数据采集终端系统设备
- ...· 简仪科技踏上新征程








