电动自行车在线防盗装置
随着电动自行车的普及,电动自行车被盗现象屡屡发生。电动自行车所使用的电池是36V或48V的铅酸蓄电池,十分笨重,很难搬动。因此市民一般都将自己的电动自行车停放在自家楼下,从家里引出两根电线对电动自行车上的蓄电池进行充电,无人看守。而电动自行车自带的报警器大多是用振动传感器来实现报警,在室外容易被破坏,导致电动自行车频频被盗。为此,我们开发了一种新的室内在线防盗装置,利用给电动自行车蓄电池充电用的那两根电线,通过在线检测蓄电池的电压和电流信号,送入AT89C2051单片机进行逻辑判断。

它具有防盗、防短路、防长时间充电、充电完成自动切断电源等功能,并且本身用电量极小,一对5号电池可使用一年以上。
电动自行车蓄电池的充电形式电动自行车在线防盗装置必须在用户给电动自行车充电和不充电两种情况下都能发挥作用。在这里有必要对电动自行车充电器进行分析。电动自行车用蓄电池大多为铅酸蓄电池,这主要是由于铅酸蓄电池具有技术成熟、成本低、电池容量大、跟随负荷输出特性好、无记忆效应等优点。目前,市场上的充电器主要是按脉冲快速充电法设计的,所采用的充电方法将整个充电过程分为了预充电、脉冲快速充电、补足充电、浮充电4个阶段。
在快速充电过程中,采用分级定电流脉冲快速充电法,将充电电流分成三级,开始充电时采用大电流,随着电池电量的增加,电压逐渐升高,电流等级开始降低。快速充电终止后,电池并不一定充足电,为了保证电池充入100%的电量,还要采用恒压充电对电池进行补足充电,可使电池容量快速恢复。此时充电电流逐渐减小,当电流下降至某一阈值时,转入浮充阶段。此阶段主要用来补充蓄电池自放电所消耗的能量,这样可使电池总处于充足电状态,此时也标志着充电过程已结束。

由以上分析可知:充电器给蓄电池充电过程是连续的,但充电电流是变化的,正常充电电流在0.3A~3A范围内变化。
工作原理本装置是放在用户室内的,可以防止自身被破坏。使用时,将本装置串接在充电器和电动自行车之间,其输出端用两根长导线与室外的电动自行车蓄电池相连(如图l所示),用两节干电池给单片机供电。单片机通过检测充电器电压Ui和蓄电池电压Uo以及充电电流I即可判断电池是否存在。
其原理如下:当用户接通充电器电源给蓄电池充电时,电压Ui和Uo同时存在,在线防盗装置中的单片机发出指令,使继电器吸合,充电器给蓄电池充电。一分钟后开始检测电流I,判断是否在充电。如果电流存在,单片机会发出充电指示信号。在此过程中,一旦发现电流I不存在,在线防盗装置会立即断开继电器,并检测电压Ui和Uo,如果电压Uo不存在,则电流消失是因为电动自行车被盗引起的,防盗装置立即报警;如果电压Ui和Uo都存在,则电流消失是因为电池已充满,充电器停止了给电池充电,单片机会发出保护指示;如果电压Ui不存在,单片机会发出停电指示。不论用户是否接通了充电器电源,只要将充电线插接到了电动自行车上,在线防盗装置就会自动检测电压UO,一旦UO消失。防盗装置立即报警。
如果小偷想偷车,这两根和蓄电池连接的导线将会很难处理,将其断开,充电电流会消失,继电器断开后电压Uo将为零,将其短接,电压Uo也将为零,防盗装置都会报警。若是主人要取走电动自行车,只要按一下防盗装置上的防盗撤消按键,防盗装置便会在3分钟内不报警。
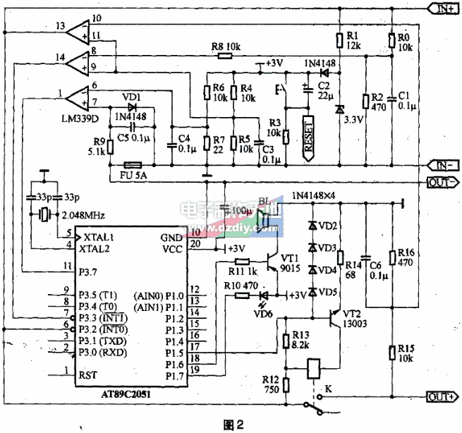
整机电路原理及功能说明整机电路如图2所示,该电路包括充电器电压检测电路、电池电压检测电路、电流检测电路、电源供给电路、继电器驱动电路和扬声器驱动电路等。
除了上面所述的防盗功能,充电完成自动断开功能、停电提示功能和防短路功能外,还具有防长时间充电功能。
一般说来,快速充电器对蓄电池充电的时间一般在6~8个小时,对蓄电池进行充电的过程中,在线防盗装置中的单片机计时,如果充电时间大于10个小时,单片机会断开继电器,切断充电器和电动自行车的回路,防止电池过充电。当用户按下撤消按键后取走电动自行车或报警3分钟后,蓄电池的电压不存在,单片机自动进入休眠省电模式,当充电器或电动自行车蓄电池再次和在线防盗装置接上时,通过电压检测电路产生的中断唤醒单个在线防盗装置可从电动自行车蓄电池上获取工作电源,当单片机进入休眠模式时,两节干电池提供的总功率小于5mW,保证干电池可以长时间使用。我们没有在防盗装置上安装电源开关,目的是让用户使用更加方便,同时确保防盗装置随时能自动投入工作。
电路结构及实现

1.电流检测如图3所示,电阻R6和R7组成分压电路,为电流检测提供电压基准,提高电流检测的抗干扰能力。电容C4是滤波电容,提高电压基准的稳定度。5A的保险管既作短路保护,又作小电阻用来检测电流的存在。当充电电流从OUT-端口流向IN-端口(I≥0.3A),在保险管两端会建立一小电压(U≤0.4V),此时保护二极管VD1不导通。该电压经R9和C5组成的低通滤波器滤波后和基准电压比较,在比较器LM339的1脚输出高电平。短路时,保险管则会熔断,由于开关电源和电池的电压不一定相等,OUT一端的电压有可能高于地电压,可能将比较器和其它元件烧坏,这时保护二极管VD1导通,比较器LM339的7脚电压被钳制在0.7V左右,从而保护系统的安全运行。其优点是能很精确地判断是否处于电池充电、电线短路或电动自行车被盗状态,并实施相应的保护或报警措施。

2.充电器及蓄电池电压检测充电器电压检测电路如图4所示,电阻R1和R2组成分压电路,将充电器电压降压,电容C1是滤波电容,滤除输入电压中的脉动成分,防止电压脉冲引起系统误动作。电阻R4和R5组成分压电路,为输入电压检测提共电压基准,提高电压检测的抗干扰能力,电容C3是滤波电容,提高电压基准的稳定度。当输入电压U≥32V时,比较器LM339输出低电平。蓄电池电压检测电路与充电器电压检测电路类似且共用同一电压基准。其优点是能很精确地获得充电状态、停电状态、电动自行车被盗、电动自行车被主人取走的状态信息,使电动自行车防盗装置能够根据不同的状态进行不同的模式转换,达到较佳的效果。
3.继电器驱动电路如图5所示,继电器的工作电源由开关电源提供。IN+端口和OUT+端口分别接在继电器的常开接点上,将开关电源和电池之间断开。考虑该电路工作在电压波动范围在32V至58V的系统中,故继电器的驱动电路设计成可控的恒流源电路。图中,电阻R12、R13、R14,三极管VT2,二极管VD2~VD5和继电器组成经典的恒流源电路。R12为限流电阻,R13为三极管提供基极偏置。二极管VD2~VD5串联,形成稳定的2.7V的基准电压。电流大小可由公式得出:Iref=(2.7—0.7)/R14=29.4mA。三极管的基极直接与单片机P1.5口相接,当P1.5为低电平时,三极管VT2截止,继电器断开;当P1.5为高电平时,三极管VT2处于放大状态,继电器得电吸合,开关电源和电池接通,从而实现了可控恒流源的设计。
另外二极管VD2~VD5串联还组成保护电路。由于单片机使用的是3V电源,而开关电源和电池的电压都远远大于3V,为保证在恒流源发生故障时,不致烧坏单片机及其它器件,我们设计了用二极管VD2~VD5串联兼保护电路。当三极管VT2的基极和集电极击穿时,较大的电流会通过二极管VD2~VD5流入地,而基极电压仍被钳制在2.7V左右。即使电流超过了二极管的较大流过的电流发生击穿,由于二极管击穿就出现短路,从而限制了电压的升高,防止了高电压窜入损坏电子元件,有效地保证了系统的可靠性。
实测结果我们用一辆带48V铅酸蓄电池的电动自行车及其自带的开关电源充电器进行了多次测试,测试结果如下:将电动自行车在线防盗装置串接在充电器和电动自行车之间后,电压检测电路产生的中断唤醒单片机,单片机自动合上继电器,接通充电器对电池充电,并发出充电指示信号(快速闪烁一次)。在充电过程中,如果直接拔掉与蓄电池连接的充电引线,在线防盗装置会立即发出尖锐的报警声。当用户自己要使用电动自行车时,先按撤消键,报警器会发出提示声,指示灯连续闪烁,3分钟内拔掉与蓄电池连接的充电引线,在线防盗装置不会报警。
3分钟后,单片机再检查电池的电压,若电压存在,则自动进入充电状态,反之则自动进入休眠状态。如果拔掉充电器,指示灯会发出停电指示(慢速闪烁两次)。当电池充满或充电时间超过10个小时,单片机会自动断开继电器,防止过充电发出保护信号(快速闪烁两次)。
实际使用表明,本在线防盗装置能够较好地保护电动自行车,因为电动自行车在线防盗装置是放在用户家里的,不会被盗车贼破坏,连接到电动自行车上的两根电源线如果被短接或断开,在线防盗装置都会报警。也是因为电动自行车在线防盗装置是放在用户家里的,报警后很容易引起警觉,可有
相关阅读:
- ...2012/01/13 16:52·电动自行车蓄电池声光监视器
- ...2011/09/19 14:49·电动自行车速度与里程表的设计方案
- ...· Efinix® 全力驱动AI边缘计算,成功推出Trion™ T20 FPGA样品, 同时将产品扩展到二十万逻辑单元的T200 FPGA
- ...· 英飞凌亮相进博会,引领智慧新生活
- ...· 三电产品开发及测试研讨会北汽新能源专场成功举行
- ...· Manz亚智科技跨入半导体领域 为面板级扇出型封装提供化学湿制程、涂布及激光应用等生产设备解决方案
- ...· 中电瑞华BITRODE动力电池测试系统顺利交付北汽新能源
- ...· 中电瑞华FTF系列电池测试系统中标北京新能源汽车股份有限公司
- ...· 中电瑞华大功率高压能源反馈式负载系统成功交付中电熊猫
- ...· 中电瑞华国际在电动汽车及关键部件测评研讨会上演绎先进测评技术
- ...· 华芯微国产汽车芯片门电路系列(篇一)
- ...· 华芯微国产汽车芯片CAN收发器系列(篇一)
- ...· 华芯微国产汽车芯片DC/DC转换器系列
- ...· 华芯微国产汽车芯片DC/DC转换器系列
- ...· 华芯微国产汽车芯片运算放大器系列(篇一)
- ...· 华芯微国产汽车芯片MOSFET 驱动器系列(篇一)
- ...· 数据采集终端系统设备
- ...· 简仪科技踏上新征程








