安森美半导体先进汽车照明解决方案
在当今的中高档汽车中,现代照明理念演绎得越来越淋漓尽致。不管是外部照明还是内部照明,都尽显时尚和个性化,在汽车的不同部分使用了情绪设置模式来控制“个人空间”的光线颜色和亮度,如驾驶员脚下空间或控制台的背光等。这类汽车照明采用新型光源,在丰富消费者体验的同时,也满足了环保和节能的要求。
要实现先进的汽车照明应用,必须有相应半导体技术的支持,作为领先的汽车照明解决方案供应商,安森美半导体一直在为汽车照明应用提供各种通用和专用的高能效器件方案,符合汽车应用的严格要求,满足快速发展的市场需求。
现代汽车照明系统
近年来,发光二极管(LED)在汽车照明应用中大量采用。与白炽灯相比,基于LED的照明系统使用寿命更长,功耗更低,设计灵活性更高。这些特性使其非常适合汽车内部照明应用。此外,随着技术不断进步,涌现出了成本更低、每瓦光输出更高的白光LED,使LED更适用于汽车内部的各种照明应用。
LED在汽车中的应用领域广泛,如可以设在车顶内饰中,也可能设在车门下部内饰中,将光聚焦在车内外的特定区域。LED还可以集成在门把手、钥匙孔、踏板、杯架附近,或作为后视镜上的转向闪灯。发光指示的形状可以非常简单,也可以十分精美,以满足精确照明,为人们提供便利和美观,如图1所示。

图1:形形色色的汽车照明应用
安森美半导体的先进汽车照明解决方案
安森美半导体一直为汽车照明应用提供标准产品和定制器件,包括普通灯泡驱动器解决方案,以及步进驱动器、LED驱动器和高强度气体放电灯(HID,如氙灯)驱动器。在HID驱动专用集成电路(ASIC)市场,安森美半导体开发的前照灯水平调整和旋转步进驱动器已为业界广泛采用。在车用LED照明市场,安森美半导体为车内外应用提供了丰富的产品组合。在图2所示的汽车照明系统框图中,安森美半导体都有各种对应的产品。以下将介绍几种主要解决方案。

图2:汽车照明系统框图
1. 前照灯步进电机驱动器
当今的大多数汽车都配备了远光(HB)和近光(LB)功能的卤素灯,这是前照灯的主要功能。远光卤素灯典型功耗为55 W,光输出约为1,000流明。HID技术已问世十多年,功耗约为35 W,光输出约为3,500流明,具有一定的应用优势。随着时间的推移,HID灯已将远光功能整合到双氙灯解决方案中。但是,由于HID的高亮度和眩光会影响驶近车辆的视线,有些国家要求自动调整近光灯的高度。
汽车前照灯的另一个重要方面是高级前照灯系统(AFS)的光束旋转以优化能见度曲线,而自适应光束调整((Adaptive Driving Beam,ADB))功能可根据实时情况调整光束。步进电机是AFS和ADB首选的控制器。
安森美半导体的AMIS-30623单芯片双极步进电机驱动器适用于前照灯的水平调整和旋转控制。该器件带有集成的位置控制器和本地互联网络(LIN)接口,可实现与LIN主机远程连接的专用机电一体化解决方案设计,见图3。它利用电流、速度、加速度和减速度等可配置参数,通过总线接收位置指令,并驱动电机线圈到所需的位置。AMIS-30623还可以检测电机停转。
这款器件嵌入了专用有限状态机及为先进前照灯系统要求定制的LIN指令集,还集成了无传感器步损检测功能,既能提高可靠性,也能减少元件数量和板上空间,降低产品成本。

图3:采用AMIS-0623的前照灯水平调整和旋转电路
2. LED前照灯系统电源镇流器和双LED驱动器
目前,大多数汽车仍采用卤素前照灯方案提供远光和近光功能,但未来的趋势是使用氙灯和LED灯。尤其是可大幅降低前照灯耗电的LED灯应用将快速攀升,5年内30%的汽车将配备多种LED前照灯功能。LED照明提供了更时尚的选择,可实现“即时”照明,并允许从0%到100%的功率进行亮度控制。
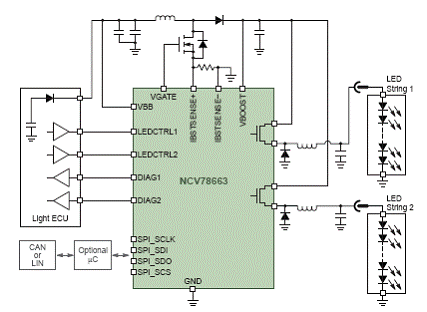
安森美半导体的NCV78663单芯片智能前照灯LED驱动器是将于2011年推出的新器件,它支持远光灯、近光灯、日间行驶灯、位置灯、转向灯及雾灯的单模块控制。借助集成的数字调光、可编程串行外设接口(SPI)设置及内置诊断功能,NCV78663为前照灯控制提供了一个集成而全面的高能效解决方案。

图4:NCV78663单芯片智能前照灯LED驱动器
NCV78663采用降压/升压拓扑结构,只使用少量外部元件即可实现LED电流调节、恒定均流、高效集成降压开关(高边)以及高达2 A的电流;其扩展的诊断功能包括:检测开路或无法驱动(failing driver)、短路、过电流保护和单颗LED故障等。此外,该器件还具备热保护、通过SPI接口和/或OTP设置进行系统定制、用一个器件完成多项系统配置、无需额外滤波的更好的EMC性能、电池低EMC、LED串低EMC等特点。使用NCV78663可以减少外部元件数量,总能效高于90%。该器件的评估板已经推出,见图5。

图5:NCV78663评估板
3. HID前照灯全功能专用集成电路
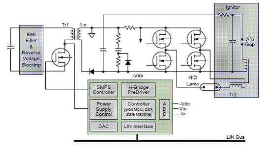
HID灯的问世改善了前照灯系统的性能。相对于传统卤素灯,HID改善了显色性,具备低功耗、更长使用寿命和更高光输出的特点。为了支持先进的功能,HID前照灯需要高效率的镇流器和复杂的控制电路。
安森美半导体HID灯控制系统是一个采用8位微控制器或专用状态机的混合模拟/数字解决方案,见图6。该器件集成了DC/DC控制器,以及丰富的诊断功能(过压、欠压、温度传感器、寿命计数器)、各种通信接口(LIN、SPI),支持35 W(D1/D2/D3/D4)和25 W(D5)灯。

图6:HID前照灯全功能专用集成电路
4. 车用LED组合尾灯线性电流稳流和控制器
目前,汽车组合尾灯(RCL)越来越多地采用LED灯体组,不仅外形美观、光效高,更有助于后车清晰地看到前车的行驶状态。
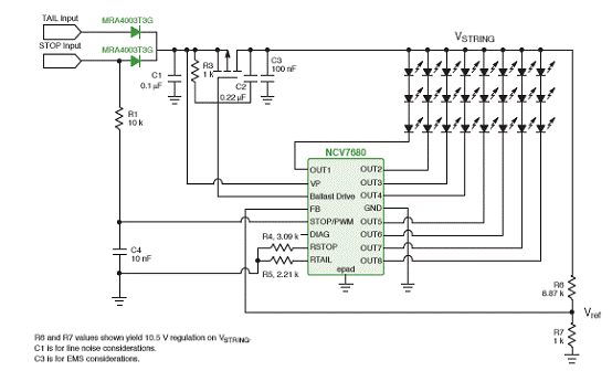
安森美半导体的NCV7680是一款线性稳流及控制器,可以单芯片为组合尾灯供电,提供更佳的性能和更高的能效,且占位面积比市场上的方案更小。该器件包括8个线性可编程恒流源,适用于汽车固态组合尾灯(RCL)的稳流和控制,支持高达每通道75 mA的发光二极管(LED)驱动电流。
NCV7680集成了众多功能,支持两个亮度等级,一级用于停车,另一级用于尾部照明。如果需要,也可使用可选的脉宽调制(PWM)控制。系统设计人员只需使用一个外部电阻设定输出电流(整体设定点)。另外,针对要求大电流的设计,可选的外部镇流器场效应晶体管(FET)可以根据设计所需的高电流进行功率分配。延迟的功率极限降低了在过电压状态下的驱动电流。这对于没有外部FET的低电流应用来说十分重要。
该器件的典型应用包括组合尾灯、日间行车灯(DRL)、雾灯、中央高位刹车灯(CHMSL)阵列、转向信号灯和其他外部调制应用、液晶显示器(LCD)背光、照明模块等。与分立方案相比,该器件可更好地匹配LED输出,开漏输出功能的开路LED串诊断,易于发现故障。

图7:采用外部FET晶体管镇流器的应用电路
总结
安森美半导体一直在利用其先进汽车工艺技术为汽车照明应用提供各种标准产品和定制器件。除了上述介绍的一些方案,还有采用线性和开关电源(SMPS)的LED驱动器、LED电流稳流器、中央高位刹车灯恒流稳压器等业界领先的产品和解决方案。
与采用先进汽车工艺技术的各种汽车应用产品一样,所有这些集成电路均符合汽车可靠性和温度等规范和环保要求,同时能够满足人们对车内照明控制、前照灯、后组合灯、雾灯、示廓灯,尤其是新光源等方面越来越高的要求,让驾驶者充分体验到照明所带来的舒适性和乐趣。
相关阅读:
- ...2015/11/24 12:53·安森美半导体首创智能无源传感器用于汽车无线感测应用
- ...2015/11/09 17:05·安森美半导体配合市场趋势的无线充电方案
- ...2015/09/09 17:06·安森美半导体助力汽车朝电气化及智能化发展
- ...2015/09/09 16:42·安森美半导体新一代同步整流驱动控制器NCP4305 显著实现更高能效
- ...2015/08/25 19:43·安森美半导体配合汽车照明设计趋势的解决方案
- ...2015/08/11 17:44·安森美半导体的汽车空调自动控制方案促进节能
- ...· Efinix® 全力驱动AI边缘计算,成功推出Trion™ T20 FPGA样品, 同时将产品扩展到二十万逻辑单元的T200 FPGA
- ...· 英飞凌亮相进博会,引领智慧新生活
- ...· 三电产品开发及测试研讨会北汽新能源专场成功举行
- ...· Manz亚智科技跨入半导体领域 为面板级扇出型封装提供化学湿制程、涂布及激光应用等生产设备解决方案
- ...· 中电瑞华BITRODE动力电池测试系统顺利交付北汽新能源
- ...· 中电瑞华FTF系列电池测试系统中标北京新能源汽车股份有限公司
- ...· 中电瑞华大功率高压能源反馈式负载系统成功交付中电熊猫
- ...· 中电瑞华国际在电动汽车及关键部件测评研讨会上演绎先进测评技术
- ...· 华芯微国产汽车芯片门电路系列(篇一)
- ...· 华芯微国产汽车芯片CAN收发器系列(篇一)
- ...· 华芯微国产汽车芯片DC/DC转换器系列
- ...· 华芯微国产汽车芯片DC/DC转换器系列
- ...· 华芯微国产汽车芯片运算放大器系列(篇一)
- ...· 华芯微国产汽车芯片MOSFET 驱动器系列(篇一)
- ...· 数据采集终端系统设备
- ...· 简仪科技踏上新征程








