TI电源设计小贴士 30:低压降压 IC 让简捷、经济的偏置电源成为现实
在本《电源设计小贴士》中,我们将研究一款可将高AC 输入电压转换为可用于电子能量计等应用的低DC 电压简单电路。在这种特殊的应用中,无需将输出电压隔离于输入电压。此处,经过整流的AC 输入电压可高达375 VDC,同时数百毫安电流时的输出电压可在5 伏以内。这些大容量应用通常受到成本的推动,因此要求低部件数量/低成本的电路。步降稳压器提供了一种低成本的解决方案,但在使用高电压输入实施时却充满挑战。在连续模式下,该降压稳压器的占空比为输出电压除以输入电压,即400V 转换到5V 时占空比为1.25%。如果我们在100 kHz 下运行电源,则需要125 nS 的导通时间,而由于开关速率限制的存在其通常是不切实际的。

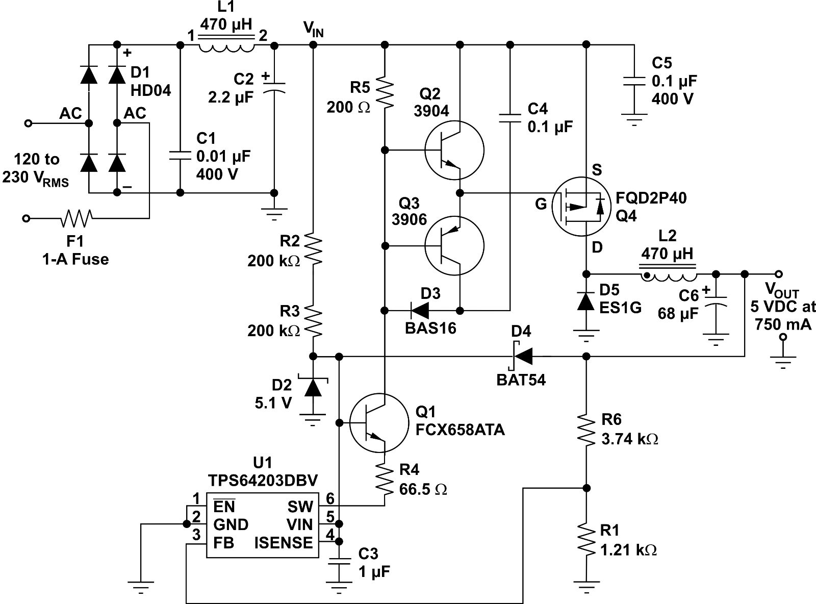
图1 低压降压IC 实现了简单、经济的偏置电源
图1 显示一款解决占空比问题的一个电路。恒定导通控制器(U1) 驱动一个高压降压功率级,其包含一个电平转换电路(Q2, Q3) 驱动的P 通道FET (Q4),以将400V 转换为5V。该控制器(我们的例子中使用TPS64203)是本设计的关键。它拥有一个低静态电流35 uA),让转换器能够以较小的R2 和R3 电阻功耗离线启动。第二个关键因素是其提供短时(600 nS) 导通栅极驱动脉冲来将较小开关频率(连续导通模式下)升高至20 kHz 以上的能力。Q1 用于电平转换栅极驱动电压至高端驱动器。来自IC 的低压输出在R4 上约为5 伏,其使Q1 和R5 中出现固定电流。通过发射极输出器到P 通道FET 栅极为R5 提供电压。电流也对C4 充电,以为驱动电路供电。我们选择P 通道FET 来简化驱动电路。如果要使用一个N 通道,则会要求一种能够驱动FET 栅极至输入电压以上来彻底增强器件的方法。

图2 MOSFET表现出较好的(< 50nS) 开关速度
图2 显示了两个电路波形,其表明通过简单的双极驱动器可获得较好的开关速度。低于50 nS 的栅极驱动升降时间产生小于30 nS 的漏极-开关时间。通过调节转换至P 通道FET的驱动电流可以增加速率,代价是更高的功耗。这种电路的效率约为70%。考虑到功耗水平仅为4 瓦,从400V 转换到5V,并且电路既简单又便宜的情况,这一效率已经不低了。这种设计的两个不足是缺少短路和过电压保护。但是,这种电路可能代表许多应用中一种高性价比的折衷方法。
下次,我们将讨论一种在无需研究其内部构件的情况下测量电源控制环路相位裕量的方法,敬请期待。
本文及其他电源解决方案相关的更多详情,敬请访问www.ti.com.cn/power。
相关阅读:
- ...· Efinix® 全力驱动AI边缘计算,成功推出Trion™ T20 FPGA样品, 同时将产品扩展到二十万逻辑单元的T200 FPGA
- ...· 英飞凌亮相进博会,引领智慧新生活
- ...· 三电产品开发及测试研讨会北汽新能源专场成功举行
- ...· Manz亚智科技跨入半导体领域 为面板级扇出型封装提供化学湿制程、涂布及激光应用等生产设备解决方案
- ...· 中电瑞华BITRODE动力电池测试系统顺利交付北汽新能源
- ...· 中电瑞华FTF系列电池测试系统中标北京新能源汽车股份有限公司
- ...· 中电瑞华大功率高压能源反馈式负载系统成功交付中电熊猫
- ...· 中电瑞华国际在电动汽车及关键部件测评研讨会上演绎先进测评技术
- ...· 华芯微国产汽车芯片门电路系列(篇一)
- ...· 华芯微国产汽车芯片CAN收发器系列(篇一)
- ...· 华芯微国产汽车芯片DC/DC转换器系列
- ...· 华芯微国产汽车芯片DC/DC转换器系列
- ...· 华芯微国产汽车芯片运算放大器系列(篇一)
- ...· 华芯微国产汽车芯片MOSFET 驱动器系列(篇一)
- ...· 数据采集终端系统设备
- ...· 简仪科技踏上新征程








