安森美半导体16 W xDSL调制解调器AC-DC适配器参考设计
家庭和办公应用中的xDSL调制解调器通常采用外部交流-直流(AC-DC)适配器供电。从大多数人的使用习惯来看,这些适配器一直插在电源插座上,持续从交流主电源消耗着电能。据估计,通过适配器的电能中有高达25%是在待机(空载)时消耗的。基于这个原因,AC-DC适配器在设计之初就必须考虑到在待机模式下要保持极低的能耗。
除了待机能耗要尽可能地低,AC-DC适配器的工作效率必须非常高。由于电子设备工作时的能耗毕竟占据着更高比例(约75%),较高的工作效率能够帮助节省电能。有鉴于此,世界各地的规范机构不断发布与实施针对外部电源(EPS)在工作及待机时的能效要求,如表1所示。

表1:针对外部电源的一些主要能效规范。
调制解调器AC-DC适配器设计规范要求
对于调制解调器原始设备制造商(OEM),AC-DC适配器已经成为大宗商用产品。因此,他们强制要求符合严苛的规范,同时还要求低成本。对于AC-DC适配器而言,关键的性能指标包括三项,分别是:功率密度(受封装尺寸要求驱动)、安全性和低外壳温度。安森美半导体的调制解调器AC-DC适配器参考设计的规范要求如下:
输入:90-270 Vac,50/60 Hz
输出:1.3 A持续电流时12 Vdc±5%(功率为16 W);1.6 A浪涌电流达10 s
稳压:结合线路和负载条件下<2%
输出纹波:低于200 mV p/p
稳流:结合线路和负载条件下<10%
平均能效:≥0.09 * Ln (16) + 0.49 = 74%(符合“能源之星”外部电源1.1版要求)
待机(空载)能耗:≤0.3 W
工作温度:0至50℃
冷却方式:对流
输入保护:采用1 A熔丝提供8 Ω浪涌限制
输出保护:过流保护、过压保护和过温保护
遵从的安全标准:3 kV I/O隔离
遵从的EMI标准:FCC Part 15 conducted EMI (Level B, average profile)
电路工作原理
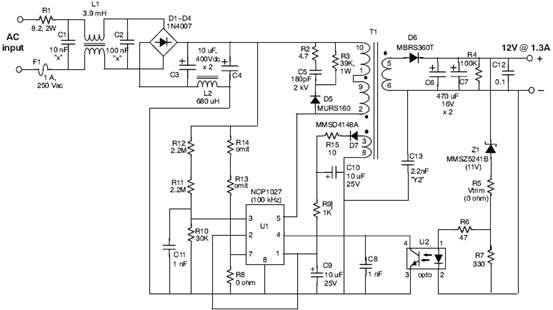
图1所示的是这AC-DC适配器的电路原理图。从图中可以看出,这适配器电源是基于反激转换器拓扑结构而设计,采用了简单的齐纳器件,再加上光电耦合器反馈电路用于输出电压感测和稳压。交流输入通过D1至D4的4个二极管进行全波整流,并通过电容C3和C4进行滤波,为反激转换器段提供直流“bulk”总线。电阻R1在导通时提供浪涌电流限制功能,而电容C1、C2和电感L1、L2构成了针对导电电磁干扰(EMI)的共模及差模滤波。

图1:安森美半导体16 W Modem AC-DC适配器参考设计的电路原理图。
其中的反激转换器由NCP1027控制器(含集成的MOSFET U1)、反激变压器T1以及二极管D6、电容C6和C7等次级输出整流/滤波部分组成。T1上的辅助绕组及R15、D7、C10、R9和C9等相关元件为这控制芯片提供工作偏置(VCC),并在电源短路时容许低输出功率,及在空载条件下容许极低待机能耗。由于辅助绕组产生的电压会追踪主输出电压,这电压还会在发生反馈环路开路时用于感测过压条件。
过压保护(OVP)启动(trip)电平能够通过辅助绕组的匝数和电阻R9的值来调节。主次级电压通过肖特基二极管D6来整流,并通过主输出电容C6和C7滤波至相对平常的直流电平。电容C12为输出提供额外的高频噪声滤波功能。由R2、R3、C5和D5组成的电阻电容二极管(RCD)缓冲器用于对T1初级泄漏电感导致的电压尖峰进行钳位。这缓冲器网络限制峰值电压及降低潜在的EMI放射问题,从而防止潜在的MOSFET漏极损伤(引脚5)。

图2:可替代RCD缓冲器电路的非耗散型谐振缓冲器电路
除了上述RCD缓冲器电路,还有一种可替代的非耗散性谐振缓冲器电路,如图2所示。根据变压器设计的属性及相关的寄生参数,这种缓冲器还可以将电路效率提升几个百分点。随着电源输出电压和/或功率电平的降低——取决于具体需求,这种能效的提升可能对于符合“能源之星”能效要求至关重要。这非耗散性缓冲器电路采用了由Lr和Cr组成的谐振储能(tank)电路,这谐振储能电路实质上充当电抗型(reactive)电荷泵,将变压器的漏电抗能量返回至(C4上的)输入总线而非在电阻上将其泄放掉。这可以通过由额外快速恢复二极管和小型1.5 mH电感Lr实现,但会增加些许成本。
回到图1。输出电压稳压是通过由Z1、R5、R6、R7和光耦合器U2等元件组合实现的。当输出电压增加至约12 V时,齐纳器件Z1导电,当有足够的电流流进R7从而产生导通光耦二极管所需的0.9 V电压时,电压反馈环路关闭,输出将被稳压。电阻R7的使用迫使齐纳电流成为器件电压/电流(V/I)曲线的稳定部分,使得输出电压的温度效应得以较小化。输出电压将等于额定齐纳电压加上约0.9 V。但因为齐纳器件和光耦合器特性以及这电路较小的负温度系统的缘故,(实际电压)可能会有一些变化,但输出电压(Vout)设定点变化必须不超过±5%。可选电阻R5支持对输出电压仅在向上方向进行微调。
如果输出电流超过约1.8 A,转换器占空比将被MOSFET U1的峰值电流感测所降低,而输出电压将开始下降。由于C10上的Vcc偏置电压将随着输出电压下降,较终Vcc引脚1上将没有足够电压来为控制器供电,而电源会进入启动-停止打嗝(hiccup)模式,这会防止大输出电流进入过载条件,同时保护电源和负载。
电阻R10至R12组成的网络为电路在交流输入电压(及直流buck电压相应地)下降至低于大约75 Vac时提供欠压保护。引脚3(芯片在此引脚关闭)上的电平能够通过R10来调节。C11为这输入提供滤波。此外,如果需要的话,可以通过可选的电阻R8、R13和R14来提供可选的过功率补偿功能。
变压器设计
对于低功率应用而言,需要变压器尺寸尽可能地小;但是,随着变压器尺寸变小,磁芯的横截面积也会变小。这就需要更多的初级匝数来维持可接受的磁通量密度限制,并可能导致绕轴上聚集过多的匝数,从而抑制了初级和次级之间进行有效的绝缘。初级匝数太多也会增加初级泄漏电感,这还未提及通常绕组上会有的直流阻抗。本参考设计中采用了E25/10/6铁芯,并针对上述参数问题进行了较为令人满意的折衷。针对通用输入的变压器设计如图3所示。
还有一种专门针对230 Vac输入条件(欧洲)的设计,可以提供高一些的能效,并能够将持续功率输出增加至20 W(1.65 A)。无论是哪种设计,初级都分为两层,而次级和Vcc绕组夹在中间。这种配置的泄漏电感更低,并因此在MOSFET关闭时提供更低的电压尖锋。这种三绕组12 V次级适合于将绕组中的交流和直流损耗降到较低。确切的引脚输出将取决于具体布线,但磁芯选择、线束大小、电感值和匝数比应当适合恰当的操作。这种特别的反激变压器设计用于100 kHz不连续导电模式(DCM)工作,因此NCP1027的引脚2提供的斜坡补偿特性并非必需。

图3:针对通用输入条件(90-270 Vac)的变压器设计。
测试结果
1) 工作效率。
120和230 Vac输入条件下25%、50%、75%和100%负载时的能效测试结果如表2所示。其中左表所示为采用RCD缓冲器电路的参考设计的能效数据,而右表为采用谐振缓冲器电路的参考设计相对略高的能效数据。值得一提的是,这两种情况下的平均能效都轻易地满足CEC和能源之星EPS规范(1.1版)对所属功率电平范围的要求。在230 Vac输入条件下,轻载时能效会略微降低,主要是因为在这种输入电平时MOSFET的开关损耗较高。

表2:安森美半导体16 W Modem AC-DC适配器参考设计的平均能效。
2) 待机(空载)能耗
采用传统RCD缓冲器电路的参考设计的空载能耗为:
290 mW @ 120 Vac
210 mW @ 240 Vac
采用非耗散性谐振缓冲器电路的参考设计的空载能:
240 mW @ 120 Vac
200 mW @ 240 Vac
这些空载能耗数据不仅符合CEC和“能源之星”1.1版要求,更符合“能源之星”
较新的2.0版要求。
总结:
本文介绍了安森美半导体用于xDSL调制解调器AC-DC适配器的一种经过完备构建及测试的GreenPointTM解决方案。这电源参考设计旨在用于需要良好输出稳压的低高度离线应用。除了xDSL调制解调器,这参考设计还适合于功率介于10至20 W范围、需要单路输出电压的打印机、路由器、集线器和/或类似的消费类音视频产品应用。
这电源参考电源设计基于安森美半导体集成了700 V MOSFET的NCP1027单片控制器,构建了输出能力为12 V、1.3 A的电源,具有超过1.6 A的浪涌能力,符合“能源之星”等规范机构的工作能效和待机能耗要求,以及其它安全规范要求。值得一提的是,只需要对变压器砸数比和电压参考齐纳器件进行重新配置,这参考设计就能修改用于输出电压在几伏到高达28 V(或更高)、功率约为20 W的应用。
供稿:安森美半导体
相关阅读:
- ...2015/11/24 12:53·安森美半导体首创智能无源传感器用于汽车无线感测应用
- ...2015/11/09 17:05·安森美半导体配合市场趋势的无线充电方案
- ...2015/09/09 17:06·安森美半导体助力汽车朝电气化及智能化发展
- ...2015/09/09 16:42·安森美半导体新一代同步整流驱动控制器NCP4305 显著实现更高能效
- ...2015/08/25 19:43·安森美半导体配合汽车照明设计趋势的解决方案
- ...2015/08/11 17:44·安森美半导体的汽车空调自动控制方案促进节能
- ...· Efinix® 全力驱动AI边缘计算,成功推出Trion™ T20 FPGA样品, 同时将产品扩展到二十万逻辑单元的T200 FPGA
- ...· 英飞凌亮相进博会,引领智慧新生活
- ...· 三电产品开发及测试研讨会北汽新能源专场成功举行
- ...· Manz亚智科技跨入半导体领域 为面板级扇出型封装提供化学湿制程、涂布及激光应用等生产设备解决方案
- ...· 中电瑞华BITRODE动力电池测试系统顺利交付北汽新能源
- ...· 中电瑞华FTF系列电池测试系统中标北京新能源汽车股份有限公司
- ...· 中电瑞华大功率高压能源反馈式负载系统成功交付中电熊猫
- ...· 中电瑞华国际在电动汽车及关键部件测评研讨会上演绎先进测评技术
- ...· 华芯微国产汽车芯片门电路系列(篇一)
- ...· 华芯微国产汽车芯片CAN收发器系列(篇一)
- ...· 华芯微国产汽车芯片DC/DC转换器系列
- ...· 华芯微国产汽车芯片DC/DC转换器系列
- ...· 华芯微国产汽车芯片运算放大器系列(篇一)
- ...· 华芯微国产汽车芯片MOSFET 驱动器系列(篇一)
- ...· 数据采集终端系统设备
- ...· 简仪科技踏上新征程








