让传感器匹配转换器,还是让转换器匹配传感器
作者:Bonnie C. Baker,德州仪器 (TI)
设计模数转换器系统时,您可能会使用的较初设计方法是首先研究需要的精度,然后再使用一个可提供精度比较的 ADC。为了获得要求的准确度或精度,需要向系统添加一些必要的增益模块,以使相关的模拟范围能够覆盖 ADC 的动态范围。
然而,还有另外一种替代方法。可以使用一个 24 位转换器来去除增益模块及其带来的偏移、漂移和噪声(存在于 12 至 16 位系统中)。该 24 位转换器是一种更加简单的解决方案,可以在相同或者更低成本条件下获得更高的性能。
您可能会只使用 24 位 ADC 范围中的一部分来完成设计。没错:您可能会丢掉一些位!但仍然可以达到或者提高原来 12 至 16 位系统的精度和准确度。相比 12 位 ADC,该 24 位转换器具有 4096 的直接系统增益优势,以及一种额外的可编程增益放大器 (PGA) 功能。Δ-Σ 转换器中的内部 PGA 功能可以增加增益 64 到 128 倍(取决于具体产品)。
作为设计过程的第一步,通常要仔细查看使用的传感器,然后查看传感器的输出范围。之后,再将该传感器的输出范围与 A/D 转换器输入相匹配。在这一过程中,需要一个模拟增益单元来使传感器/ADC 匹配有效。或者,试着随便找一个能够匹配传感器输出范围的 ADC。请慎用这两种方法。尽量多注意系统噪声影响,这种情况下实际系统精度和准确度是很重要的规范。
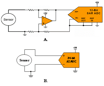
例如,如果一个 12 位系统具有 250 V/V 模拟增益的 5V 范围,那么系统 LSB 就等于 5V /250 / 212 或 4.88 mV。图 1.A 描述了此类系统。

图 1 12 位 SAR (A) 显示的是一个通过放大器连接至转换器的传感器;24 位Δ-Σ (B) 显示的是一个直接连接至转换器的传感器。
现在,将传感器信号放入一个无增益 24 位转换器中(请参见图 1. B)。之所以这样做是因为 24 位系统的 LSB 尺寸相当于拥有一个 4096 的模拟增益。当采用这种设计方法时,通过使用 ADC 差分输入来消除模拟电平转换的影响。这就能够向负 ADC 输入施加一个电压,同时能够将正 ADC 输入和传感器输出放置在一起。尽管 24 位 ADC 的总范围是可操作的,但是传感器输出可能只包括 ADC 输出代码的一部分。选择 ADC 范围中的这一部分后,便可将注意力集中在信号响应的较佳区域。使用一款具有 23 位有效精度的 24 位 ADC 就像在转换器范围内放置了 2048 个单独的 12 位转换器。
以后我们将研究如何在一个负载单元和温度传感器应用中实施这些方法。无论是哪种情况,我们都会对比系统的性能和成本。通过评估一些不同类型的低速电路,我们会得到一个 12 位应用和 24 位实施的对比结果,从而说明这种新设计方法的优点。
相关阅读:
- ...2011/05/19 10:32·让传感器匹配转换器,还是让转换器匹配传感器
- ...2010/12/24 13:23·让传感器匹配转换器还是让转换器匹配传感器?
- ...2010/12/21 13:31·让传感器匹配转换器还是让转换器匹配传感器?
- ...2010/02/08 10:27·让传感器匹配转换器,还是让转换器匹配传感器
- ...· Efinix® 全力驱动AI边缘计算,成功推出Trion™ T20 FPGA样品, 同时将产品扩展到二十万逻辑单元的T200 FPGA
- ...· 英飞凌亮相进博会,引领智慧新生活
- ...· 三电产品开发及测试研讨会北汽新能源专场成功举行
- ...· Manz亚智科技跨入半导体领域 为面板级扇出型封装提供化学湿制程、涂布及激光应用等生产设备解决方案
- ...· 中电瑞华BITRODE动力电池测试系统顺利交付北汽新能源
- ...· 中电瑞华FTF系列电池测试系统中标北京新能源汽车股份有限公司
- ...· 中电瑞华大功率高压能源反馈式负载系统成功交付中电熊猫
- ...· 中电瑞华国际在电动汽车及关键部件测评研讨会上演绎先进测评技术
- ...· 华芯微国产汽车芯片门电路系列(篇一)
- ...· 华芯微国产汽车芯片CAN收发器系列(篇一)
- ...· 华芯微国产汽车芯片DC/DC转换器系列
- ...· 华芯微国产汽车芯片DC/DC转换器系列
- ...· 华芯微国产汽车芯片运算放大器系列(篇一)
- ...· 华芯微国产汽车芯片MOSFET 驱动器系列(篇一)
- ...· 数据采集终端系统设备
- ...· 简仪科技踏上新征程








