不能不说的秘密——医疗电源的选择
当今社会,随着科学技术的不断进步,越来越多的现代医疗器械得到了飞速发展,特别是直接与人体相接触的电子仪器,除了对仪器本身性能的要求越来越高外之外,对人体安全方面的考虑也越来越备受关注,例如:心脏穿刺监视器、超声波、母婴监护仪、婴儿保温仪、生命监护仪等等一些与人体紧密接触的仪器,也就是说病人使用仪器时不能因为使用仪器而对人体造成有触电或者其他方面的任何危险。那么,当选用与之较为相关的医疗电源时,我们又该注意什么呢?

医疗电源的选择
医疗电子,与其他定位于大众市场及在乎成本的消费电子和其它低价产品的应用领域的电子和功率电子不同,医疗电子要遵守的规则多得多。如果设计人员负责系统功率设计,针对系统功率电源部分首先要考虑的问题是:购买还是制造有关的解决方案?
由于医疗电子产量一般相对较低,设计人员必须考虑购买或自制的问题。医疗电子的设计人员很少考虑自己设计离线功率电源。因为这类特殊的设计和测试所需的投资与较终的产量规模不相配;设备制造商会发现产品的产量难于或不可能分摊设计阶段付出的投资。所以,向已经拥有相应的专业设计能力和测试技术的公司直接购买功率电源更合算。
1.价格
在商业应用设计中,如果质量有保证时,人们很容易在货比三家后直接选中价格较低的电源产品。这个时候,价格较低但“过得去”的产品往往是赢家,而较好的产品却不受欢迎。这对那些很快就被废弃或不需要维修的一次性电子产品倒是没什么不好,但如果设计人员随便选一个这样电源来用到医疗系统中会有何风险呢?医疗电子的价值都很高,需要完成一些关键的任务。假如医疗系统发生故障,其后果绝不只是错过了一场比赛或者搭错了一趟车那么简单。医疗设备的正常运作生死攸关,特别是医疗设备的电源,都必须符合安全、漏电、EMI-RFI辐射和防护方面的相关规定。这些标准及相关的安全规范构成了一整套严格的规范性要求。用于这类要求严格的应用系统中的电源在绝缘措施上必须符合严格规范,以防止病人和医务人员触电。EMC也是个关键问题,这包括在如何减少电磁辐射和如何防护电磁辐射两个方面。因此,对医用电源的设计而言,首选的必须是产品的质量与可靠性。
常常,设计人员对商用电源与医疗电源混淆不清,而面向大众市场制造各种低价电源的厂家可能将这些商用电源不作改动作为医用电源销售。对此,购买者必须小心,因为贪图便宜而选中这样的电源产品会酿成可怕的后果。所以,设计人员因此需要了解相关的规定和法规。那么,选择医用电源会涉及到哪些问题呢?医疗设备的电源,都必须符合安全、漏电、EMI-RFI辐射和防护方面的相关规定。其它还有一些问题,如包括是否由获得GMP认证的工厂生产的产品?
2.GMP资格
美国食品药物管理局(FDA) 要求医疗产品必须由获得GMP资格(即具有良好作业规范) 的工厂生产。这是除传统ISO9000认证外应当要求厂家出示的一套质量认证体系,以证明其质量控制规程符合GMP规范。同样,中国也有医疗电源方面的严格控制,例如必须符合CE、UL医疗认证等一系列要求。
GMP规范规定厂家必须要有部件质量控制规程,并且有相关的文件记录。选择医疗电源时,可问问厂家有部件质量控制规程吗?有质量数据和测试文件吗?可问问是什么程序,要求出示相关文件。要求厂家出示能够证明其产品质量和可靠性的文件,有信誉的厂家会乐意提供。我们发现许多低价厂家正在使用无商标、无厂家的电源产品或冒牌电源产品,这给较终的医疗电子产品OEM带来许多问题。如果厂家不能拿出有关的认证文件,而他们只是将POS终端的电源改头换面后当医用电源销售,那么,这样的产品只会令用户得不偿失。因此,对一个好的医疗电源的选择,GMP资格可以相应的证明其产品生产与质量控制,但这样的产品就是好产品了吗?不,我们还必须对产品的性能参数与可靠性进行把握,即产品是否通过了一些国际通用规范。
EN60950是适用于通用电源要满足的国际安全规范。医用电源也需要满足这个规范中的较低基本要求。但医用电源的国际安全规范是更严格的IEC601-1 A2,并按地区不同有三个版本:欧洲的是EN60601-1、美国是UL2601-1及加拿大是CSA22.2 No 601.1。
这些规范涵盖触电防护、防火及机械等方面的技术指标以及爬电距离和电气间隙,以及高压绝缘等试验方面的指标。医疗电源必须采用适当的设计技术,确保在输入异常时仍能稳定工作,并能在某些特殊(如有氧气和/或麻醉气体) 的环境条件下工作。在这些应用中,防火也是个重要问题。
3.漏电流
漏电流是经保护接地导体流到地的电流。在不接地的情况下,如果有导电通路(如人体) 存在,该电流可从导电部件或非导电部件的表面流到地。安全接地导体中始终都存在外来电流。通常,医用电源的漏电流上限是普通电源的十分之一。
IEC601标准的所有电源漏电流指标远比非医疗用电源严格。其中技术指标就定义了几种不同的也较关键的漏电流,如:对地漏电流(沿接地体流入地) 和外壳漏电流(通过病人从外壳流入地)。IEC601标准中针对如下三种主要类型的设备电源的较大漏电流作了不同定义:
B类:不与病人身体接触的设备,如激光治疗仪。
BF类:要与病人身体接触的设备,如超声波、各种监视器(包括EGC设备),以及手术台。
CF类:要与病人心脏接触的设备,如心脏穿刺监视器。
人们通常会误解以为这些设备类型的漏电流指标不同。事实上,这几类设备的允许漏电流是相同的。北美的指标要求比欧洲EN60601-1规定的允许漏电流更严格些。例如,欧洲允许0.5mA,而美国和加拿大只允许0.3mA。因此,医疗设备设计人员需注意其产品将会销售到哪个地区。
而BF 或CF类设备(俗称“接触人体”的设备) 还要求采取额外的绝缘措施,使病人与地、信号端口和电源输出绝缘。这是为了在设备发生意外故障时保护病人,以及使病人身上的漏电流保持在标准规定的限度内。这种绝缘也可通过较终设备的其它部分实现,如有足够绝缘性能的塑料探针或套管。但在需要对病人通电的应用场合,处理方法之一是采用符合IEC601-1 标准的AC/DC 电源对一个或多个隔离DC/DC 转换器供电,即又加第二级绝缘保护。所以必需仔细选择DC/DC转换器,以确保能达到绝缘要求。
由于医疗设备经常都要直接与病人连接,而且会通过皮肤甚至皮下连接形成导电通路,因此漏电流必须尽可能为零,绝缘必须可靠,且不得有潜行电流。
4.安全与隔离
安全与隔离同样是商用电源与医用电源的一个重大差别,这对接受治疗的病人及使用设备的医务人员的触电等安全保证相关。虽然人的皮肤算是个较好的绝缘体,但一旦有非常小的交流电流施加到心脏上,就可能导致心脏肌肉纤维性颤动和神经肌肉损伤。所以涉及到病人的环境设备,任何可能与病人接触的部分其电流必须严格限制在40-70Hz内。
医疗器械应用所需的保护级别与设备和病人的接近程度相关。对医疗系统供电来说,绝缘和保护指标有三个安全级别。首先,所有离线电源都必须满足EN60950标准中的基本安全要求。此外,要靠近病人的医用电源还要符合IEC601-1标准。而接触病人的设备除了满足以上2个要求外,还需要有额外的隔离屏障来保护。还有在市电中断时,医院的备用发电机要几秒或几分钟后才能供电。因此,许多医用电源和使用这种电源的设备都通过UPS系统接力供电。从而,电源的输入波形可能会改变,不再是理想的正弦波。所以,还需要在电源前端外接一个医用变压器来进一步提高安全级别。所以,直接用到病人身上的设备必须满足所有这些参数的较高绝缘技术指标。
5. EMI-RFI辐射和防护
设备的电磁辐射和电磁辐射防护也是医用电源的一个重要参数标准,涉及到电涌和瞬变电流强度、静电放电(ESD) 电平,以及射频干扰(RFI) 防护能力。对医用电源来说,这些电气指标必须是同等级商用产品的三倍。许多医疗应用都涉及RF治疗仪或无创电子手术器械,因此电源必须能抵御干扰,不受影响。合格的医用电源应符合与EMC相关的许多技术要求相配合的EN60601-1-2标准。不仅如此,医用电源还必须满足IEC61000-4-2 ((静电防护能力,要求达到3kV)、IEC61000-4-3 (射频辐射防护能力,要求达到3V/m)、IEC61000-4-4 EFT (电压瞬变承受能力,要求达到1kV)、IEC61000-4- 5 (市电涌流承受能力,要求达到1kV和2kV)、IEC61000-3-2 (市电线路谐波要求)、IEC61000-3-3 (电力线闪变要求),以及EN55011 (A类产品或B产品辐射限制)等要求。为此,符合IEC601-1标准的电源一般都遵守EN55022/11A类设备规范,而不是更为严格的B类EMC规范。这些设备也可以设计得符合B类EMC规范,但必需额外采取更复杂的滤波和屏蔽措施,使得设备尺寸增大、成本增加。而广州金升阳公司的医疗电源模块则在产品尺寸、成本、性能、安全等方面作了一个很好的平衡作用。
其它还有一些要求,涉及到特定的应用场合:如系统可能要在急救车车上使用,会出现电压冲击,对此,电源至少应符合IEC 68-2-29标准;有些设备是便携设备,可能在直升机上使用,会出现随机性振动,对此,电源应符合MIL-STD-810E标准。
案例:曾经有客户采用了低成本的“医用电源”,该电源电压5V、电流200mA,几百个批量的单价为5美元。采用这种电源的设备要卖数万美元。这个价格低得惊人的电源好象很不错,如果说它好得让人怀疑,还真是如此。拆开这种电源后发现,它只有一块单面印刷电路板,且为节省成本,电路板没有金属化通孔。电路板采用表面安装结构,且元件密度很大。元件间距根本不符合医疗用电源和相关安全管理机构规定的爬电距离要求和设计准则。漏电流达900mA,远超过规范限度。爬电距离和电气间隙电压指标还达不到通用电源中使用的电压。高压区域间的间距只有0.5 mm,并采用阻焊剂来提高点介质抗御能力。功率MOSFET的引脚间距本应加大,以增加爬电距离,但这种电源并没有这样处理,很可能是因为考虑到制造成本和这样做会占更多空间。铝制散热片通过一些扣爪插入电路板中,然后焊接固定。一但处理不正确,散热片易发生松动。反激电路中的MOSFET是无厂家的fullpak封装器件,有一个聚硅酮外套,并有绝缘带加在散热片上,因而阻碍了器件与散热片的接触,这样使用中将有可能产生严重的热稳定性问题,即当MOSFET已经过热时,散热片还是冷的。这种电源刚好满足商用EMI-RFI要求,但不符合医用电源要求。
这种电源还存在其它一些问题,如整个电源内到处都存在虚焊。使用时,即使被正确装配,也没准会在什么时候出故障。这种电源,尽管被当作医疗用电源销售,但其本身本来就不是按照医疗用要求设计的,除了输入电压和输出电压及电流,就没有相关的文件和技术指标了。这种电源除了价格低得惊人外,别的性能要求远达不到医疗电源的要求。为何有人只希望将电源成本降低到如此水平,而故意冒如此多的风险?毕竟,电源是高温、高压、噪声、漏电流、火灾等风险和危险的主要源发地。
所以在选定和购买医疗用电源时,要考虑有关的风险,必须从有信誉、能提供符合相关规范标准的证明文件,并遵守质量和可靠性标准和要求的厂家那里购买。

医疗电源的典型应用
通过了解医疗电源的各种选择要求,下面我们谈到的是医疗电源的几种典型应用:
1.心电检测电路的应用:
以下为普通型的心电检测电路,如图1

图1:普通型的心电检测电路
如图,此电路是由ISO122与INA115等组成的人体心电检测电路,该电路完全可达到医疗器械使用要求,即输入阻抗低、漏电流小、检测精度高和人体安全等指标; 输出信号由ISO122隔离传输到后置放大电路,实现人体信号与输出及电源的隔离放大, 采用隔离型DC-DC模块供电可有效非曲直抑制周围环境的电磁干扰和消除接地环路等。
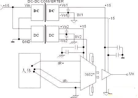
2. 病人ECG监护电路
以下为病人ECG监护电路,如图2

图2:病人ECG监护电路
如图,此电路是3652在病人ECG监控系统中的一个应用,此电路是一个平衡输入的接法,其共模和差模输入的阻抗都很高,可大大减小在监护设备中经常遇到的引线阻抗干扰不平衡所引起的共模噪声干扰的问题; 由于使用了DC/DC变换器G1515S-1W,使得3652与病人相触的地线与输入电源线真正隔离开了,此外,3652在输入和输出之间允许连续隔离电压为2000V,允许隔离非周期脉冲电压达5000V,这样就可以保护病人的安全。
就目前市场上医疗电源模块鱼龙混杂,而医疗电子行业属于特殊行业,对其电源的要求非常高,为保证人体及设备的安全性能,选择医疗电源模块尤为重要。而上文主要介绍了医疗电源模块的主要性能指标要求及医疗电源模块在医疗电子行业的一些典型应用和注意事项,希望该文章能够给广大医疗电子设计人员选择医疗功率电源时能够带来相应的帮助。
相关阅读:
- ...· Efinix® 全力驱动AI边缘计算,成功推出Trion™ T20 FPGA样品, 同时将产品扩展到二十万逻辑单元的T200 FPGA
- ...· 英飞凌亮相进博会,引领智慧新生活
- ...· 三电产品开发及测试研讨会北汽新能源专场成功举行
- ...· Manz亚智科技跨入半导体领域 为面板级扇出型封装提供化学湿制程、涂布及激光应用等生产设备解决方案
- ...· 中电瑞华BITRODE动力电池测试系统顺利交付北汽新能源
- ...· 中电瑞华FTF系列电池测试系统中标北京新能源汽车股份有限公司
- ...· 中电瑞华大功率高压能源反馈式负载系统成功交付中电熊猫
- ...· 中电瑞华国际在电动汽车及关键部件测评研讨会上演绎先进测评技术
- ...· 华芯微国产汽车芯片门电路系列(篇一)
- ...· 华芯微国产汽车芯片CAN收发器系列(篇一)
- ...· 华芯微国产汽车芯片DC/DC转换器系列
- ...· 华芯微国产汽车芯片DC/DC转换器系列
- ...· 华芯微国产汽车芯片运算放大器系列(篇一)
- ...· 华芯微国产汽车芯片MOSFET 驱动器系列(篇一)
- ...· 数据采集终端系统设备
- ...· 简仪科技踏上新征程







