电源设计小贴士 23:改善负载瞬态响应
作者:Robert Kollman,德州仪器 (TI)
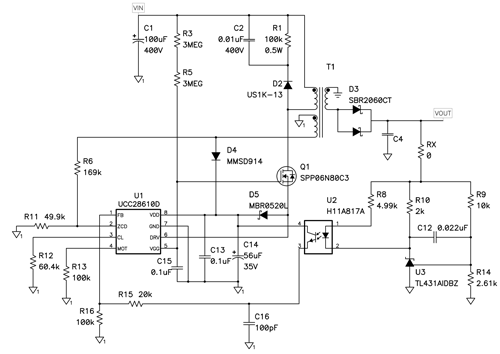
本文将重点介绍利用一个 TL431 并联稳压器关闭隔离电源的反馈环路。文章将讨论一种扩展电源控制环路带宽以改善瞬态负载及线路响应的方法。图 1 显示了一个离线隔离反向转换器的典型示意图。输出电压被向下分流,并与 TL431 的 2.5 V 参考电压比较。如果输出电压过高,TL431 就会通过其负极分流电流。该分流电流的一部分会流经光耦合器二极管 (U2),并反射在光敏晶体管中。镜像电流会增加 R16 的电压,其降低了功率 MOSFET 的峰值电流,从而使电源的输出电压降低。

图 1 光耦合器的 R8 连接改善了瞬态响应
有趣的是,有两条光耦合器相关反馈通路;一条通过 TL431,另一条与输出电压 R8 连接相关联。TL431 通路很明显,因为输出电压的采样被拿来与参考电压比较、放大,然后用于驱动光耦合器。R8 连接很容易看见,通过 R8 的电流是输出电压和 TL431 负极电压之间的差。通过 R8 的电流随输出电压成比例变化,而与TL431负极电压无关。如果输出电压要上升,则电阻和光耦合器二极管的电流就会增加,从而降低输出电压。

图 2 R8连接提供了两个反馈连接
图 2 显示了电源控制环路的简化结构图。该系统由两个减法函数组成,每个函数后面均是正向增益模块。在第一个减法中,将输出电压与参考电压比较,而误差信号被 TL431 放大。之后,从放大误差中扣除输出电压。然后,这种差异通过系统的剩余增益,包括电压到电流转换 (R8)、电流控制电流源(光耦合器)、电流到电压转换 (R16),并继续通过电源其他部分到输出。
在众多方法中,结构图是较为独特的一种。首先,有两个环路,而总的来说大多数人都想看到一个。您可能会说确实有两个以上的环路,因为误差放大器附近的补偿形成一个环路,而功率级(其可能为电流模式控制)会有另一个环路。它仅以简化形式呈现。第二件有趣的事情是反馈电路中没有输出电压调节,例如:电阻分压器等。右手侧环路中,正是这种情况,因为 TL431 输出直接与 R8 的输出电压比较。在左侧的情况中,其并不十分清楚。在与参考电压比较以前,输出电压就被分流。然而,正如我们在前面的《电源设计小贴士》文章中所指出的一样,这种分压在增益表达式中并未较终结束。
那么我们为什么要用第二个环路来使设计复杂化呢?答案就是为了改善系统的瞬态响应。在单环路设计中,在其受到系统其余部分影响以前,所有扰动都一定会通过误差放大器传播。利用这种双环路方法,误差放大器在高频下有效地被分路,快速生成误差信号以用于系统的其他部分。通过连接 R8 顶端至一个线性稳压器,可以去除这种“内部”环路。这样或许可以简化稳定反馈环路的工作,但需要更多的组件、更高的成本以及一个更慢的环路。
下次,我们将讨论使用这种反馈方法补偿电源的一些策略,敬请期待。
如欲了解本文章内容及其他电源解决方案的更多详情,敬请访问:www.ti.com.cn/power。
相关阅读:
- ...2015/07/17 17:10·安森美半导体论汽车电源设计挑战及考量
- ...2013/06/17 17:17·反激式转换器简化隔离式电源设计
- ...2012/07/04 16:44·基于模糊和PI控制的MIG焊接电源设计
- ...2012/04/18 16:39·电源设计小贴士 43:分立器件——一款可替代集成 MOSFET 驱动器的卓越解决方案
- ...2012/04/16 16:07·电源设计小贴士 42:可替代集成 MOSFET 的分立器件
- ...2012/01/13 14:34·电源设计,自己掌控
- ...· Efinix® 全力驱动AI边缘计算,成功推出Trion™ T20 FPGA样品, 同时将产品扩展到二十万逻辑单元的T200 FPGA
- ...· 英飞凌亮相进博会,引领智慧新生活
- ...· 三电产品开发及测试研讨会北汽新能源专场成功举行
- ...· Manz亚智科技跨入半导体领域 为面板级扇出型封装提供化学湿制程、涂布及激光应用等生产设备解决方案
- ...· 中电瑞华BITRODE动力电池测试系统顺利交付北汽新能源
- ...· 中电瑞华FTF系列电池测试系统中标北京新能源汽车股份有限公司
- ...· 中电瑞华大功率高压能源反馈式负载系统成功交付中电熊猫
- ...· 中电瑞华国际在电动汽车及关键部件测评研讨会上演绎先进测评技术
- ...· 华芯微国产汽车芯片门电路系列(篇一)
- ...· 华芯微国产汽车芯片CAN收发器系列(篇一)
- ...· 华芯微国产汽车芯片DC/DC转换器系列
- ...· 华芯微国产汽车芯片DC/DC转换器系列
- ...· 华芯微国产汽车芯片运算放大器系列(篇一)
- ...· 华芯微国产汽车芯片MOSFET 驱动器系列(篇一)
- ...· 数据采集终端系统设备
- ...· 简仪科技踏上新征程








