运算放大器电路固有噪声的分析与测量第 10 部分:仪表放大器噪声
作者:Art Kay,德州仪器 (TI) 高级应用工程师
本文主要阐述仪表放大器电路中的噪声分析与仿真。此外,我们还将探讨将仪表放大器设计中噪声较小化的方法。
三运放仪表放大器的简单回顾
仪表放大器 (INA) 对小差动信号进行了放大。大多数 INA 都包括若干个电阻和运算放大器 (op amps)。虽然可以使用分立组件来构建这些 INA,但是使用单片集成电路 INA 的优点颇多。使用分立组件很难达到单片 INA 的精度和尺寸。
图 10.1 显示了 三运放INA 的拓扑结构以及一些主要连接。就仪表放大器而言,三运放INA 是较流行的拓扑结构。在本节,我们将开发针对 INA 的增益方程式,这是进行噪声分析的一个重要的方程式。但是本文并不会全面阐述如何设计并分析仪表放大器。

图 10.1 三运放仪表放大器概述
诸如电阻式桥接的传感器生成用于 INA 的输入信号。为了理解 INA 增益方程式,您必须要首先理解输入信号中的共模和差动组件的正式定义。共模信号是 INA 两个输入端上的平均信号,差动信号是两信号之间的差。因此按照定义,有一半的差动信号会高于共模电压,一半的差动信号会低于共模电压。图 10.2 中的信号源描述了共模信号和差动信号的定义。

图 10.2 共模信号和差动信号的定义
现在我们将图 10.2 中的共模和差动电压信号源表示法应用于 三运放INA,并对增益方程求解。这一练习给我们的噪声分析提供了颇具价值的启发。通过分离输入级和输出级(请参见图 10.3),我们将简化这一分析过程。这就允许我们可以单独分析每一半,从而我们可以在后期将二者整合,以得出全部的结果。

图 10.3 开始 三运放INA 分析
在图 10.4 中我们对称地将输入级的上半部分和下半部分分离后开始进行分析。放大器的每一半均可视为一个简单的、非反相放大器(增益= Rf/Rin +1)。请注意,增益设置电阻也被分成了两半,因此每一半的增益为:增益= 2Rf/Rg+1。请注意,共模电压 (Vcm) 向放大器每一半输出端的转移。

图 10.4 三运放 INA 输入级分析
图 10.5 显示了 INA 输出级的分析。该放大器拓扑通常被称为差动放大器 (diff-amp)。为了分析输出级,我们将放大器分为了两半,对每一半进分析并使用叠加将两个分析结果整合。放大器的上半部分是一个简单的反相放大器,增益为 -1:Vout = –Vin。
图 10.5 中放大器的下半部分是一个非反相放大器,其分压器连接至输入端。请注意放大器的下半部分有两个输入端。一个输入端 (Va1) 源自输入级,另一个输入端源自 (Vref) 参考引脚。分压器(R4 和 R6)将两个输入端除以 2。非反相放大器的增益为 2:R5/R4 +1。Va2 和 Vref 处的总增益为 1:分压器增x 非反相增益= 0.5 x 2 = 1。

图 10.5 开始 三运放INA 分析
将图 10.5 中放大器的两半部分的结果整合起来可以得出差运放大器的方程式: Vout = Va2 – Va1 + Vref。接下来,把图 10.4 和图 10.5中较终传递函数的结果整合。请注意所有的增益都位于第一个级,第二个级将第一个级的差动输出转换成了一个单端信号。参考电压直接添加到了输出端(参考信号增益=1)。

图 10.6 开始 三运放INA 分析
三运放仪表放大器的噪声模型
图 10.7 显示了 INA 示意图中运算放大器的噪声源。请注意每一个电阻还具有一个与运算放大器噪声源有关的散热噪声。您可以将所有这些噪声源在 INA 输入端作为单信号源归并在一起,或作为 INA 输入和输出级两个噪声源归并在一起。图 10.8 显示了具有一个或两个噪声源的简化噪声模型。本系列文章的第 2 部分介绍了噪声模型,本系列文章的第 4 部分显示了用于 spice 分析的简化版本。

图 10.7 三运放INA 的噪声模型
图 10.8 顶部的两级模型具一个输入级 (Vn_in) 电压噪声源和一个输出级 (Vn_out) 电压噪声源。Vn_RTO(输出电压噪声)识别整个 INA 的输出噪声。要计算噪声 Vn_RTO,可以将输入噪声方和根乘以增益和输出噪声相加(请参见图 10.8 中的方程式 5 )。要计算输入噪声,可以将输出噪声除以 INA 增益(请参见图 10.8 中的方程式 6)。

图 10.8 一级或二级简化噪声模型
图 10.9 显示了 INA333 的频谱密度曲线。请注意该图显示了输入级噪声和输出级噪声的两个独立的曲线。要使用该曲线,请使用图 10.8 中方程式 5 和方程式 6 将输入级和输出级噪声整合在一起。为了方便起见,我们将方程式 5 包括在了频谱密度曲线中。图 10.9 中表格说明了输入级噪声如何在高增益时成为主要噪声(例如:就 100 和 1000 增益而言,输入参考噪声为 50nV/rtHz)。

(nV/rtHz)
[方程式 6] 总输出噪声
(nV/rtHz)
[方程式 5] 1 206.2 206.2 2 111.8 223.6 5 64 320 10 53.9 539 100 50 5000 1000 50 50,000
图 10.9 三运放INA 的噪声模型
一些频谱密度曲线将输入级和输出级噪声整合到了一条曲线中。图 10.10 所示的INA128 噪声频谱密度曲线将输入和输出级的噪声整合到了一条曲线中。请注意,在不同增益时有多条曲线。就低增益而言,输入和输出级噪声都很明显(1-10 增益)。就较高的增益而言,输入噪声为主要噪声(100 -1000 的增益)。

(nV/rtHz)
直接从图中提取 总输出噪声
(nV/rtHz)
输入 x 增益 1 110 110 10 12 120 100 8 8000 1000 8 8000
图 10.10 三运放INA 的噪声模型
人们有时会着眼于图 10.10 中的频谱密度,并错误地认为输出噪声会随着增益变化下降。输出噪声将随着增益的提高而一直增加。因此正确的结论是输入级和输出级在低增益时都会引起噪声,但在高增益时输入级是带来噪声的主要原因。由于在高增益时噪声问题通常会引起人们的注意,因此集成电路设计人员针对低噪声优化了输入级。这与低输出噪声级时的重要程度不一样,因为输入级通常是主要原因。IC 设计人员不会优化输出级噪声性能来保持放大器的静态电流尽可能地低(请回过头去参见第 7 部分:噪声与放大器静态电流成反比例关系)。
三运放仪表放大器工艺分析 (hand analysis)
在本节,我们将计算典型 INA 应用的理想输出噪声。完成这一工作的较佳方法是单独分析电路的不同部分然后把结果汇总在一起。这种分析只能向我们说明哪些噪声源是主要的,哪些噪声源是可以忽略不计的。确定这些噪声源的能力在设计低噪声系统时至关重要,具备这种能力可以使我们不用再费尽心思地去试图降低对噪声性能没有多大影响的元件中的噪声。
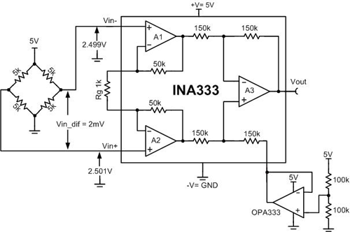
图 10.11 显示了我们将要进行分析的示例电路。该电路的增益为 101(增益 = 1 + 100k/1k )。该电路使用一个单电源、5V 仪表放大器。在本示例中,我们使用了一个参考缓冲器来驱动参考引脚平分电源。这样一来,输出就会随着双极输入信号对称的摆动。参考缓冲器是必须的,因为参考引脚为相对的高阻抗且任何串联电阻均会在 A3 非反相输入处产生一个分压器误差(请参见参考文献 [1])。该电路的输入是一个桥接传感器。该桥接传感器可以测量宽泛的差动信号(例如:压力、应力、加速等)。然而为完成该分析,我们只是将该桥接传感器建模为 4 个电阻器。

图 10.11 用于示例计算的桥接传感器放大器
图 10.12 显示了如何计算参考缓冲器噪声输出。请注意,参考缓冲器具有一个由两个 100kΩ 电阻组成的分压器。从噪声的角度来看,这两个电阻为并联(即,把 5V 电源视为位于 AC 接地电压)。为了计算参考驱动电路的总噪声,我们充分考虑了分压器的散热噪声、分压电流产生的电压噪声以及运算放大器噪声。

图 10.12 参考缓冲器电路的噪声等效电路
图 10.13 显示了图 10.12 中参考缓冲器的计算。首先,我们计算了分压器 (28.7nV/rtHz) 的散热噪声。电流噪声的电压噪声乘以分压器电阻以后会很小(5nV/rtHz)。通常,您可以忽略 MOSFET 运算放大器的电流噪声,除非 是输入电阻非常大(例如:超过了 10Meg)。 运算放大器噪声为参考缓冲器总噪声的主要噪声 (62.2nV/rtHz)。
参考缓冲器的一个设计考虑因素是电阻分压器的散热噪声。用 10k 电阻替代 100k 电阻可以大大降低散热噪声。完成这一更改可以将输出噪声降至 55nV/rtHz 。进一步降低噪声的唯一方法就是更换运算放大器。根据应用
相关阅读:
- ...2011/11/07 15:11·用运算放大器LM358制作超低频信号发生器
- ...2011/06/02 15:11·必须使用单电源运算放大器
- ...2011/05/16 16:28·使用运算放大器来驱动高精度 ADC
- ...2011/02/23 14:36·运算放大器增益误差设计指南
- ...2011/02/18 11:46·运算放大器增益误差设计指南
- ...2010/05/25 09:51·必须使用单电源运算放大器
- ...· Efinix® 全力驱动AI边缘计算,成功推出Trion™ T20 FPGA样品, 同时将产品扩展到二十万逻辑单元的T200 FPGA
- ...· 英飞凌亮相进博会,引领智慧新生活
- ...· 三电产品开发及测试研讨会北汽新能源专场成功举行
- ...· Manz亚智科技跨入半导体领域 为面板级扇出型封装提供化学湿制程、涂布及激光应用等生产设备解决方案
- ...· 中电瑞华BITRODE动力电池测试系统顺利交付北汽新能源
- ...· 中电瑞华FTF系列电池测试系统中标北京新能源汽车股份有限公司
- ...· 中电瑞华大功率高压能源反馈式负载系统成功交付中电熊猫
- ...· 中电瑞华国际在电动汽车及关键部件测评研讨会上演绎先进测评技术
- ...· 华芯微国产汽车芯片门电路系列(篇一)
- ...· 华芯微国产汽车芯片CAN收发器系列(篇一)
- ...· 华芯微国产汽车芯片DC/DC转换器系列
- ...· 华芯微国产汽车芯片DC/DC转换器系列
- ...· 华芯微国产汽车芯片运算放大器系列(篇一)
- ...· 华芯微国产汽车芯片MOSFET 驱动器系列(篇一)
- ...· 数据采集终端系统设备
- ...· 简仪科技踏上新征程








