基于PLC810PG控制IC的LED路灯驱动电路
目前LED应用的一个热点就是LED 的道路照明。LED路灯技术主要有两大部分:一个是离线(off2line) LED驱动电源技术;另一个是LED 路灯模块及其散热和灯具技术。
由于用来取代高压钠灯等传统光源用于道路照明的LED路灯功率往往远超过75 W,因此要求LED路灯电源AC输入电流谐波含量必须符合IEC610002322等标准规定限制。为此, LED路灯电源必须采用功率因数校正( PFC) 。
LED路灯电源大多采用开关型电源( SMPS)拓扑结构。由于LED路灯功率通常达150 W 以上,不宜再沿用单开关反激式电路,而必须采用支持相应功率的电路拓扑,例如半桥LLC谐振拓扑结构。
1 半桥LLC谐振拓扑结构
半桥双电感加单电容(LLC)谐振转换器基本结构如图1 所示。在图1 中, Q1 和Q2 是半桥开关(MOSFET) , CR , LR 和变压器T1初级绕组线圈LM 组成LLC谐振电感器LR ,将其结合进变压器初级之中,如图2所示。对于图2所示的电路拓扑,仍称作LLC谐振结构,而不称其为LC谐振拓扑。

图1 半桥LCC谐振转换器基本结构
LLC谐振电路拓扑能提供较大的输出功率,保证半桥MOSFET的零电压开关(ZVS) ,具有高效率。

图2 将LLC谐振电感器并入到变压器初级
2 PFC/LLC控制器PLC810PG
3 采用PLC810PG的150W LED路灯电源
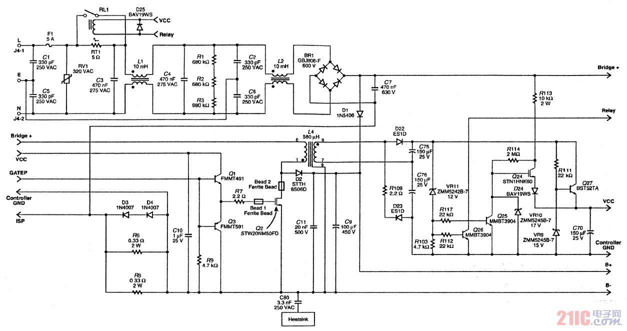
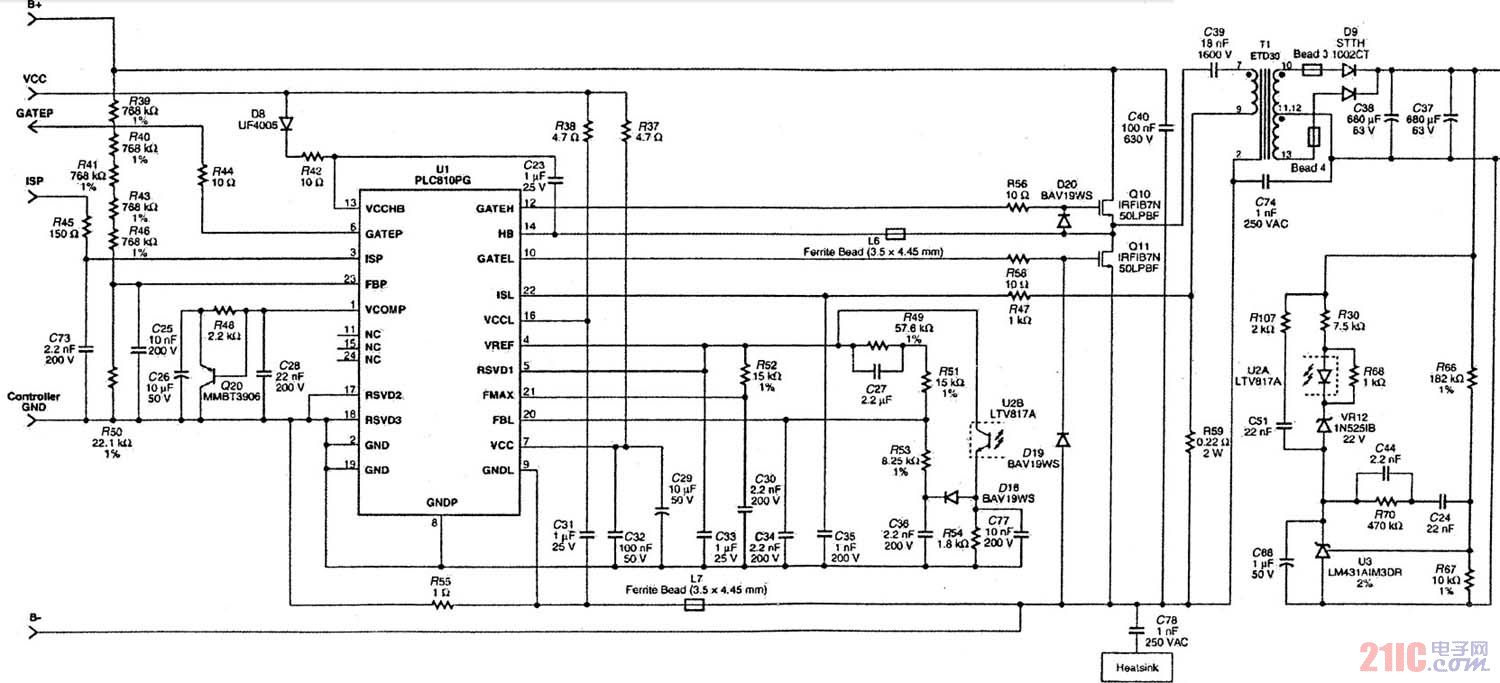
采用PLC810PG的150 W LED路灯电源电路如图5所示。

( a)输入滤波器、PFC主电路和偏置电源

( b) PFC控制输入与LLC变换器
图5 采用PLC810PG的150W LED路灯电源
3. 1 输入滤波器/PFC主电路/偏置电源
在图5 ( a)中,电容C1, C2, C3, C4, C5, C6和共模电感器L1, L2 组成输入EM I滤波器, R1 ~R3 在AC电源切断时为电容放电提供通路。NTC 热敏电阻RT1在系统启动时限制浪涌电流,当电路开始正常工作时,继电器RL1将RT1旁路, RT1不再有功率损耗,可使电源效率提高1%~1. 5%。
BR1是桥式整流器,在接通AC电源后,电流经二极管D1对PFC升压转换器输出电容C9 充电,浪涌电流不经过PFC电感器L4,从而使L4不会出现饱和。
L4, PFC开关(MOSFET)Q2,升压二极管D2和输出电容C9等,组成PFC升压变换器主电路。在140~265VAC输入电压范围内,输出电压稳定在385VDC (B+与B - 之间) ,并在BR1输入端产生正弦AC电流,使系统呈现纯电阻性负载,线路功率因数( PF)几乎等于1。晶体管Q1,Q3等组成Q2的缓冲级。R6和R8是PFC级电流传感电阻,二极管D3, D4在浪涌期间箝位R6和R8上的电压(即两个二极管上的正向压降) 。Q2栅极和漏极串接的铁氧体磁珠( Φ<3. 5 mm ×3. 25 mm, 20 Ω ) ,用作改善EM I特性。PFC开关Q2的散热器通过C80接初级地(B - ) 。
L4的副绕组是偏置线圈, 其输出由D22, D23,R109, C75, C76倍压整流和滤波,作为后随偏置稳压器的DC输入。在系统通电后,电流通过Q24,D24对C70 充电,为U1 ( PLC810PG) 提供启动偏置。Q27,R111和齐纳二极管VR9组成射极跟随稳压器。当偏置电压VCC达到稳定时,Q25关闭启动电路,并且Q26接通继电器RL1,将热敏电阻RT1短路。
3. 2 PFC电路控制输入和LLC变换器
基于U1的LED路灯PFC电路控制输入和半桥LLC谐振转换器电路如图5 ( b)所示。
在图5 ( b)中,U1引脚GATEP上的PWM信号驱动PFC开关Q2。R6和R8上的电流传感信号经R45,C73滤波输入到U1引脚ISP,来执行PFC算法控制,并提供过电流保护。PFC输出电压VB +经R39~41,R43, R46和R50取样,并经C25滤除噪声,输入到U1引脚FBP,来执行PFC输出电压调节和过电压以及电压过低保护。U1引脚VCOMP外部R48, C26, C28为频率补偿元件。当引脚VCOMP 上的信号较大时,Q20导通,将C26旁路,可使PFC控制环路能够快速响应。
Q10,Q11为半桥功率开关(MOSFET) 。C39是谐振电容。C39与变压器T1初级绕组构成LLC谐振槽路。T2次级输出经D9, C37, C38整流滤波,产生48 V输出,为LED路灯模块供电。
48 V的输出由R67, R66采样,经稳压器U3,光电耦合器U2及R54, D16, R53等反馈到U1 的FBL 引脚,来执行输出电压调节和过电压保护。流入引脚FBL的电流越大,LLC级开关频率也就越高。较高开关频率由U1引脚FMAX与VREF之间的电阻R52设定。R49, R51, R53设置下限频率。C27是LLC级软启动电容,软启动时间由C27和R49, R51共同设定。
R59是T1初级电流感测电阻。R59上的电流感测信号经R47, C35滤波输入到U1的ISL引脚,以提供过电流保护。
偏置电压VCC经R37 , R38分别加至U1 的VCC和VCCL引脚,将U1模拟电源和数字电源分开。R55和铁氧体磁珠L7,在PFC与LLC地之间提供隔离。U1内半桥高端驱动器由自举二极管D8,电容C23和电阻R42供电。Q10和Q11散热器经C78连接到初级地(B - ) 。
PLC810PG是美国Power Integrations ( P I)公司推出的一种新型控制IC。这种控制IC采用24引脚窄体塑料无铅封装,引脚配置如图3所示。

图3 PLC810PG引脚排列
PLC810PG芯片集成了连续电流模式(CCM) PFC控制器和PFC开关(MOSFET)驱动器、半桥LLC谐振控制器及半桥高、低端MOSFET驱动器,如图4所示。

图4 PLC810PG功能框图
2. 1 PFC控制器
PLC810PG的CCM PFC控制器只有4个引脚(除接地端外) ,是目前引脚较少的CCM PFC控制器。这种PFC控制器主要是由运算跨导放大器(OTA) 、分立电压可编程放大器(DVGA) 和低通滤波器(LPF) 、PWM电路、PFC MOSFET驱动器(在引脚GATEP上输出)及保护电路组成的。PFC控制器有两个输入引脚,即引脚ISP (3)和FBP (23) 。
FBP引脚是PFC升压变换器输出DC升压电压的反馈端,连接OTA 的同相输入端。OTA 输出可视为是PFC控制器等效乘法器的一个输入。OTA在引脚VCOMP (1)上的输出,连接频率补偿元件。反馈环路的作用是执行PFC输出DC电压调节和过电压及电压过低保护。IC 引脚FBP 的内部参考电压VFBPREF = 2. 2 V。如果引脚FBP上的电压VFBP > VOVN= 1. 05 ×2. 2 V = 2. 31 V, IC则提供过电压(OV)保护,在引脚GATEP上的输出阻断。如果电压不足使VFBP
PLC810PG的ISP引脚是PFC电流传感输入,用作PFC算法控制并提供过电流(OC)保护。PFC在ISP引脚上的过电流保护(OCP) 解扣电平是- 480mV。
2. 2 LLC控制器
半桥LLC谐振控制器的FBL引脚是反馈电压输入端。流入引脚FBL的电流越大, LLC转换器的开关频率则越高。LLC 级较高开关频率由连接在引脚FMAX与引脚VREF ( 3. 3 V)之间的电阻设定,可达正常工作频率(100 kHz)的2~3倍。引脚FBL还提供过电压保护。引脚ISL ( 22)为LLC级电流传感输入端,提供快速和慢速(8个时钟周期)两电平过电流保护。死区时间电路保护外部两个MOFET不会同时导通,并突现零电压开关( ZVS) 。
PFC和LLC频率和相位同步化,从而减小了噪声和EM I。PFC电路不需要AC输入电压感测作为控制参考,这是区别于其他同类控制器的标志之一。
PLC810PG的引脚VCC (7)导通门限是9. 1 V,欠电压关闭门限是8. 1 V。VCC电压可选择12~15 V。
3. 3 磁性元件选择
3. 3. 1 PFC升压电感器
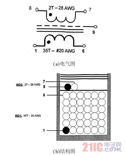
PFC升压电感器L4使用PQ32 /20磁心和12引脚骨架,电气图和结构图如图6所示。

图6 PFC升压电感器L4电气图与结构图
L4主绕组使用#20AWG(美国线规,约<0. 8 mm)绝缘磁导线,从引脚1开始到引脚6终止,绕35匝,电感量是580μH ( ±10% ) 。在主绕组外面绕一层作绝缘用的聚酯膜。偏置绕组使用#28AWG( Φ<0. 3 mm)绝缘导线从引脚8开始绕2匝,到引脚7结束。在该绕组线圈外面绕3层聚酯膜。在磁心上包裹一层铜箔,并用Φ<0. 5 mm铜线将铜箔与9引脚焊接起来,作为屏蔽层。在铜箔外面再绕3层聚酯膜。
3. 3. 2 LLC变压器
变压器T1使用ETD39磁心和18引脚骨架
相关阅读:
- ...2015/02/12 15:10·基于PSO-LSSVM的城市时用水量预测
- ...2014/12/31 13:14·基于Petri网的自助行李托运传输控制策略
- ...2013/12/18 10:49·基于PCI-9846武器数据链测试技术的研究及实现
- ...2013/12/10 10:49·基于PCI-9846H的死区时间引起的电压波形畸变的研究
- ...2012/12/26 10:33·基于PCI-9846的变频器输出性能测试系统
- ...2012/04/27 10:12·基于PCAKFCM 的船舶柴油机故障诊断
- ...· Efinix® 全力驱动AI边缘计算,成功推出Trion™ T20 FPGA样品, 同时将产品扩展到二十万逻辑单元的T200 FPGA
- ...· 英飞凌亮相进博会,引领智慧新生活
- ...· 三电产品开发及测试研讨会北汽新能源专场成功举行
- ...· Manz亚智科技跨入半导体领域 为面板级扇出型封装提供化学湿制程、涂布及激光应用等生产设备解决方案
- ...· 中电瑞华BITRODE动力电池测试系统顺利交付北汽新能源
- ...· 中电瑞华FTF系列电池测试系统中标北京新能源汽车股份有限公司
- ...· 中电瑞华大功率高压能源反馈式负载系统成功交付中电熊猫
- ...· 中电瑞华国际在电动汽车及关键部件测评研讨会上演绎先进测评技术
- ...· 华芯微国产汽车芯片门电路系列(篇一)
- ...· 华芯微国产汽车芯片CAN收发器系列(篇一)
- ...· 华芯微国产汽车芯片DC/DC转换器系列
- ...· 华芯微国产汽车芯片DC/DC转换器系列
- ...· 华芯微国产汽车芯片运算放大器系列(篇一)
- ...· 华芯微国产汽车芯片MOSFET 驱动器系列(篇一)
- ...· 数据采集终端系统设备
- ...· 简仪科技踏上新征程








