电源设计小贴士 36:使用高压 LED 提高灯泡效率
作者:Robert Kollman,德州仪器 (TI)
使用 LED 作为光源的灯泡来替代螺纹旋入式白炽灯泡有很多好处。一般而言,我们将小号(5-9)的LED 串联起来,使用一个电源将线电压转换为低电压(通常为数十伏),这时的电流约为 350 到 700mA。在确定如何较好地让用户同线电压隔离的过程中,我们需要深思熟虑、权衡利弊。我们可以在电源中实现隔离,也可以在 LED 安装过程中进行这种隔离。在一些低功耗设计中,LED 物理隔离是一种常用方法,因为它允许使用成本更低的非隔离式电源。图 1 显示了一种典型的 LED 灯替代方法。本举例中的电源为非隔离式电源,其意味着实现用户高压保护的隔离被嵌入到了封装而非电源中。很明显,电源的空间极其小,从而对封装构成了挑战。另外,电源被隐埋到封装内部,从而阻碍了散热,影响了效率。

图 1 灯泡替换使电源空间变得极小
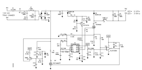
图 2 显示了一个通过 120 伏 AC 电源为 LED 供电的非隔离式电路。它包含一个为降压功率级供电的整流桥。该降压调节器是一个“倒置版”,其电源开关 Q2 处在回路中,而环流二极管 D3 连接至电源。在电源开关导通期间,通过一个源电阻对电流进行调节。尽管这样做的效率相当高(80%-90%),但是这种电路存在几个限制效率的缺点。导通时,电源开关必须承载全部输出电流,而在电源开关关闭时,输出电流流过环流二极管。另外,电流检测电阻器 R8 和 R10 的电压约为 1 伏。相比 15 到 30 伏的 LED 电压,所有这三个压降都很大,并且会对电源效率构成限制。更为重要的是,这些损耗会促进灯泡温升。LED 的发光能力会慢慢减小,而这种能力与LED的工作温度密切相关。例如,70oC 条件下,LED 光输出减少30%的时间超出了 50000 小时,而在 80oC 条件下,这一时间仅为 30000 小时。由于灯泡都安装在一些“筒”中,而这些“筒”往往会阻碍散热,不利于对流冷却,因此发热问题被进一步复杂化。

图 2 降压调节器实现一个简单的离线LED驱动器
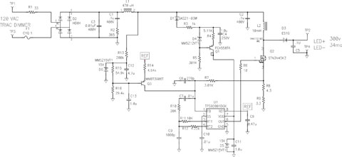
LED 制造厂商通过将数支 LED 串联在一块公用基板上,制造出更高电压的发光体。这些高压发光体带来亦或是更低的成本亦或是更高的电源效率。使用这些高压产品,我们只需使用一组整流器和一个稳流电阻器,从而实现更低成本的电源方法。尽管这种电源可以产生相当好的功率因数,但效率很低,原因是输入电压的很大一部分都被用在了稳流电阻器上,导致 30%-50% 的 LED 功率损耗。但是,它可以用于一些小体积的低功耗应用中。然而,在一些高功耗应用中,低效率让其无用武之地。图3显示了另一种替代方法:其使用一个升压电源。该电路的大部分都与上述方法相同。但是,开关、二极管和电流检测损耗要小得多,带来高达 90% 到 95% 的效率。另外,该电路还拥有 97% 的良好功率因数。
图 3 利用升压电源提高 LED 驱动器效率
图 4 为图 1-2 示意图所描述电源的照片。即使这种电源产生的输出功率大致相同,但也存在一些影响电源尺寸的明显差异。升压电源的电感器尺寸明显更小,因为其蓄能要求更低。相比升压电源,降压电源有一个更大的电阻器。该电阻器为一个仿真负载电阻器(图 2 所示 R20),用于决定调光器何时开启硅控整流器 (SCR)。需要这样做的原因是,调光器在三端双向可控硅开关组件旁边有一个电磁干扰 (EMI) 抑制电容器,其在无负载情况下的电压相对电源要高。这样便扰乱了电源,导致出现不稳定调光。使用升压电源时却不需要这样做,因为 LED 通过升压电感器连接至输入,为其提供足够负载,因此上述问题便不是问题。图中未显示电路板的背面,但正如示意图所示,降压电源有更多低电平电路。所以,升压电源拥有更低的功耗,这一点在诸如 LED 灯泡更换等空间限制型应用中极为重要。
图 4 升压电源体积更小、效率更高
总之,高压 LED 因其具有功耗低、温升小的特点,可帮助增加旋入式 LED 灯泡的使用寿命。它是通过使用升压电源替代降压电源,从而提高电源效率来实现的。升压电源的损耗约为降压调节器的一半。另外,升压电源的组件更少,功率因数更好,体积更小,并且利用三端双向可控硅开关组件实现调光更容易。下次,我们将讨论离线电源电容器的纹波电压及电流,敬请期待。
相关阅读:
- ...2015/07/17 17:10·安森美半导体论汽车电源设计挑战及考量
- ...2013/06/17 17:17·反激式转换器简化隔离式电源设计
- ...2012/07/04 16:44·基于模糊和PI控制的MIG焊接电源设计
- ...2012/04/18 16:39·电源设计小贴士 43:分立器件——一款可替代集成 MOSFET 驱动器的卓越解决方案
- ...2012/04/16 16:07·电源设计小贴士 42:可替代集成 MOSFET 的分立器件
- ...2012/01/13 14:34·电源设计,自己掌控
- ...· Efinix® 全力驱动AI边缘计算,成功推出Trion™ T20 FPGA样品, 同时将产品扩展到二十万逻辑单元的T200 FPGA
- ...· 英飞凌亮相进博会,引领智慧新生活
- ...· 三电产品开发及测试研讨会北汽新能源专场成功举行
- ...· Manz亚智科技跨入半导体领域 为面板级扇出型封装提供化学湿制程、涂布及激光应用等生产设备解决方案
- ...· 中电瑞华BITRODE动力电池测试系统顺利交付北汽新能源
- ...· 中电瑞华FTF系列电池测试系统中标北京新能源汽车股份有限公司
- ...· 中电瑞华大功率高压能源反馈式负载系统成功交付中电熊猫
- ...· 中电瑞华国际在电动汽车及关键部件测评研讨会上演绎先进测评技术
- ...· 华芯微国产汽车芯片门电路系列(篇一)
- ...· 华芯微国产汽车芯片CAN收发器系列(篇一)
- ...· 华芯微国产汽车芯片DC/DC转换器系列
- ...· 华芯微国产汽车芯片DC/DC转换器系列
- ...· 华芯微国产汽车芯片运算放大器系列(篇一)
- ...· 华芯微国产汽车芯片MOSFET 驱动器系列(篇一)
- ...· 数据采集终端系统设备
- ...· 简仪科技踏上新征程








