电源设计小贴士38:使用简易锁存电路保护电源
作者:Robert Kollman,德州仪器 (TI)
您曾经是否需要过一款简单、低成本的锁存电路?图 1 显示的就是这样一款电路,它只需几元钱的组件便可以提供电源故障保护,基本上是一个可控硅整流器 (SCR),结合了一些离散组件。两个晶体管正常情况下为关闭状态。若想开启锁存,您需要将 PNP 基极驱动为低电平,或者将 NPN 基极驱动为高电平,直至其中一个晶体管开启。这样会形成集电极电流,让另一个晶体管也开启,从而进一步开启初始晶体管。电路以一种再生方式执行锁存操作。电流仅受限于电源阻抗和晶体管特性,从而允许电路对电容器快速放电。
这种电路的一个有趣特性是,您可以通过选择电阻器值建立 SCR 的保持电流。为了让锁存电路在触发以后仍然保持开启,两个基极发射极结点必须要有足够的电压(~0.7 V)让其保持开启状态。这就意味着,如果向它提供的电流为 Vbe / R1 + Vbe / R2 以上,则电路锁存。如果锁存电路连接一个小电流的电容器,则锁存电路对该电容器放电。一旦电路的电流减少至保持电流以下,它便关闭。

图 1 使用离散组件构建一个具有受控保持电流的 SCR
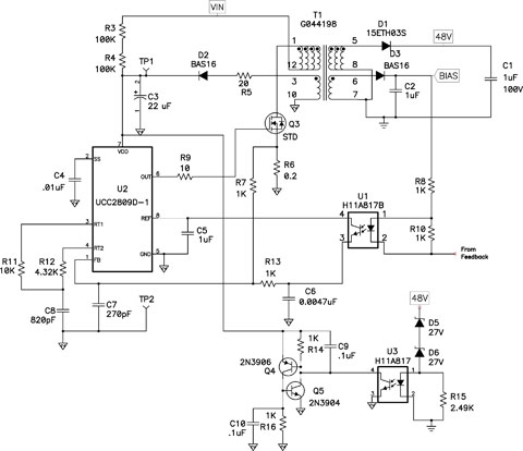
图 2 显示了这种电路一个很好使用方法。图中所示为一个高压输入、48-V 输出反向转换器,它在出现由控制电路故障引起的输出过电压状态时,利用 SCR 来关闭电源。输入电压首次施加于电路时,流经 R3 和 R4 的电流便对大容量电容器 C3 充电。当 C3 的电压达到足够高时,控制 IC 便开始工作,对功率 FET Q3 进行开关操作,并将能量传送给输出端。通过控制 U1 的电流,实现对输出电压的调节,从而控制通过变压器传输的能量。这种电路还通过 U3 提供隔离式过电压保护。我们选择使用了齐纳二极管 D5 和 D6,它们在正常工作期间不导电。在出现过电压的情况下,它们便开始导电,压制光耦合器 U3 的电流。U3 触发由 Q4 和 Q5 组成的锁存电路。锁存电路对偏置电容器 C3 放电,而当 VDD 电压达到 U2 的欠压停止点时 U2 停止工作。
在电压接近 1 伏以前,锁存电路持续对偏置电容器放电。这样,R3、R4、R14 和R16 的值变得很重要。R3和R4限制输入线路的有效电流,而 R14 和 R16 决定了锁存电路中要求保持电流的多少。如果 R14 和 R16 的价值较小,则锁存电路关闭,偏置电容器充电,同时电源尝试再次提供输出功率。
若出现故障,这种方法可提供连续重试的功能。如果电阻器的价值足够大,则锁存保持开启,并且需要重启电源来对其进行重置。在这种情况下,便没有连续重试。该电路中另一个重要的组件是 R5,它在锁存电路开启后限制偏置电源。正常情况下,需要使用这种组件来防止检测到峰值偏压。
图 2 编程实现 SCR 的锁存控制
使用这种电路的方法有很多,特别是在您使用升降沿来触发它时。例如,在 Q5 偏压和基极之间连接一个齐纳二极管,便可以在一次侧实现过电压保护。您可以使用一个负向变换的温度传感器来驱动 Q4 的基极。或者,您也可以在二次侧使用一个比较器,通过一个与图 2 所示极为类似的光耦合器,实现一种非常精确的过电流关闭功能。
总之,这种由 0.03 美元的晶体管组成的锁存电路,非常通用。它可以通过负向或者正向转换触发,可以锁存,也可不锁存,具体可根据您的电阻器值而定。下次,我们将比较非连续和连续电源的瞬态响应,说明效率并非是使用同步整流器的唯一原因。
如欲了解本文及其他电源解决方案的更多详情,敬请访问:www.ti.com.cn/power.
相关阅读:
- ...2015/07/17 17:10·安森美半导体论汽车电源设计挑战及考量
- ...2013/06/17 17:17·反激式转换器简化隔离式电源设计
- ...2012/07/04 16:44·基于模糊和PI控制的MIG焊接电源设计
- ...2012/04/18 16:39·电源设计小贴士 43:分立器件——一款可替代集成 MOSFET 驱动器的卓越解决方案
- ...2012/04/16 16:07·电源设计小贴士 42:可替代集成 MOSFET 的分立器件
- ...2012/01/13 14:34·电源设计,自己掌控
- ...· Efinix® 全力驱动AI边缘计算,成功推出Trion™ T20 FPGA样品, 同时将产品扩展到二十万逻辑单元的T200 FPGA
- ...· 英飞凌亮相进博会,引领智慧新生活
- ...· 三电产品开发及测试研讨会北汽新能源专场成功举行
- ...· Manz亚智科技跨入半导体领域 为面板级扇出型封装提供化学湿制程、涂布及激光应用等生产设备解决方案
- ...· 中电瑞华BITRODE动力电池测试系统顺利交付北汽新能源
- ...· 中电瑞华FTF系列电池测试系统中标北京新能源汽车股份有限公司
- ...· 中电瑞华大功率高压能源反馈式负载系统成功交付中电熊猫
- ...· 中电瑞华国际在电动汽车及关键部件测评研讨会上演绎先进测评技术
- ...· 华芯微国产汽车芯片门电路系列(篇一)
- ...· 华芯微国产汽车芯片CAN收发器系列(篇一)
- ...· 华芯微国产汽车芯片DC/DC转换器系列
- ...· 华芯微国产汽车芯片DC/DC转换器系列
- ...· 华芯微国产汽车芯片运算放大器系列(篇一)
- ...· 华芯微国产汽车芯片MOSFET 驱动器系列(篇一)
- ...· 数据采集终端系统设备
- ...· 简仪科技踏上新征程








